礼易号
  • 首页
  • 礼易科技
  • 山西新闻
  • 端游攻略
  • 生活问答
  • 汽车维保
首页 汽车维保
  • 【陕西省各地区疫情,陕西省疫情分布图】

    【陕西省各地区疫情,陕西省疫情分布图】

    汽车维保 •2026-03-10

    陕西省哪个地区有疫情 〖壹〗、此轮疫情在西安形成大范围社区传播,西安按下暂停键,全市小区封闭管理,航班全部停运。同时,广东东莞、陕西延安、北京、陕西咸阳、河南周口、山西运城5省6地均发现西安外溢病例,...

    陕西省各地区疫情
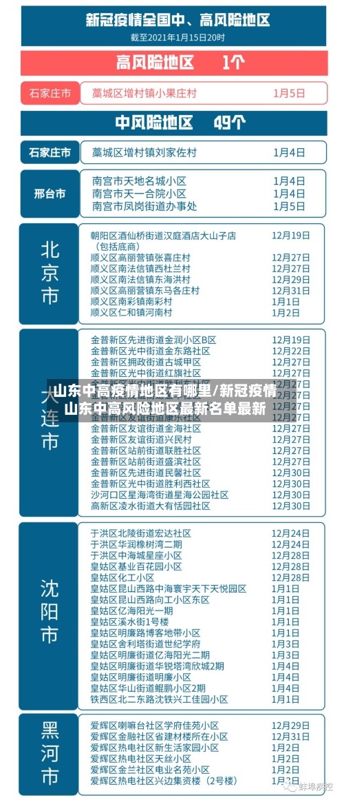
  • 山东中高疫情地区有哪里/新冠疫情山东中高风险地区最新名单最新

    山东中高疫情地区有哪里/新冠疫情山东中高风险地区最新名单最新

    汽车维保 •2026-03-10

    山东中高风险地区有哪些? 〖壹〗、山东省中高风险地区近来包括济南市历城区、历下区和槐荫区,青岛市黄岛区,以及威海市乳山市。这些地区由于新冠疫情的影响,被划分为中高风险地区,采取了相应的疫情防控措施。济...

    山东中高疫情地区有哪里
  • 【大朗疫情地区分布图片,大朗镇疫情最新报道】

    【大朗疫情地区分布图片,大朗镇疫情最新报道】

    汽车维保 •2026-03-10

    东莞大朗为什么总有疫情 〖壹〗、东莞大朗疫情反反复复的原因是东莞是外来人口较多的城市,人流大大,人口密度高。〖贰〗、同一条传播链传播。大朗镇,隶属于广东省东莞市,地处东莞市东南部,毗邻松山湖国家高新科...

    大朗疫情地区分布图片
  • 【长春有疫情的地区吗最近,长春有疫情的地区吗最近几天】

    【长春有疫情的地区吗最近,长春有疫情的地区吗最近几天】

    汽车维保 •2026-03-10

    吉林长春疫情严重吗 吉林疫情形势严峻,连续多日日增超千例,需从多方面加大支援力度以实现社会面动态清零。具体如下:吉林疫情现状感染人数多:3月1 - 21日,吉林省累计报告感染者超22000例,自3月1...

    长春有疫情的地区吗最近
  • 重症疫情地区分布图片/重症疫情症状

    重症疫情地区分布图片/重症疫情症状

    汽车维保 •2026-03-10

    日本国内疫情数据:累计确诊达923例,北海道成疫情最严重地区_百度... 〖壹〗、截止当地时间3月19日上午10点30分,日本国内累计新冠确诊病例达923例,北海道为疫情最严重地区(154例),爱知县...

    重症疫情地区分布图片
  • 桓台疫情封闭地区有哪些(桓台有疫情吗)

    桓台疫情封闭地区有哪些(桓台有疫情吗)

    汽车维保 •2026-03-10

    22年11月19号从淄博桓台能去北京了吗 北京南站坐,山东一般停德州、济南、淄博、潍坊、青岛。不过不一定每个站都停。综合建议与替代方案若遵循传统黄历宜忌的普遍原则,2025年11月19日并非搬家的理想...

    桓台疫情封闭地区有哪些
  • 【天津是疫情中风险地区,天津是中风险地区吗2021】

    【天津是疫情中风险地区,天津是中风险地区吗2021】

    汽车维保 •2026-03-10

    2022天津风险等级划分(最新) 〖壹〗、022年天津风险等级划分(最新,更新至1月10日15:13)如下:高风险等级地区:共1个 津南区辛庄镇林锦花园24号楼说明:该区域被划定为高风险地区,需严格落...

    天津是疫情中风险地区
  • 铜仁市有疫情风险地区吗(铜仁属于什么风险等级)

    铜仁市有疫情风险地区吗(铜仁属于什么风险等级)

    汽车维保 •2026-03-10

    贵州铜仁到江苏镇江需要隔离吗贵州铜仁到江苏镇江需要隔离吗今天 〖壹〗、具体规定有贵州省铜仁市等国内疫情中高风险地区所在设区市、以及有本土阳性感染者报告设区市旅居史的来镇返镇人员,应在抵镇1两小时内尽快...

    铜仁市有疫情风险地区吗
  • 新乡疫情地区有哪些小区(新乡市疫情最新消息还有一个确诊病例是谁)

    新乡疫情地区有哪些小区(新乡市疫情最新消息还有一个确诊病例是谁)

    汽车维保 •2026-03-10

    新乡三地公布3名密接者行程轨迹 〖壹〗、依据防控方案相关要求,现将黄某的活动轨迹通报如下:4月23日,15:03从郑州东乘坐G658次列车,于15:23到新乡东,红旗区安排专车接送回常青藤小区家中。4...

    新乡疫情地区有哪些小区
  • 【8月份疫情严重地区,8月份疫情严重地区有哪些】

    【8月份疫情严重地区,8月份疫情严重地区有哪些】

    汽车维保 •2026-03-10

    成都8月疫情原因 疫情传播链与病例规模传播链数量:成都市本轮疫情已形成超过20条传播链,显示病毒在多场景、多人群中扩散,防控难度较大。累计病例数:截至8月31日24时,累计报告本土阳性感染者900余例...

    8月份疫情严重地区
  • 首页
  • 上一页
  • 15
  • 16
  • 17
  • 18
  • 19
  • 20
  • 21
  • 22
  • 23
  • 24
  • 下一页
  • 尾页

最近发表

  • 三阳都哪些地区有疫情病例/三阳在哪儿
  • 上海各地区疫情分布图最新/上海各区最新疫情情况
  • 【疫情相关地区查询表图片,疫情相关地区查询表图片下载】
  • 【疫情严重地区需要隔离吗,疫情严重地方】
  • 【疫情地区的化妆品能用吗,疫区的化妆品可以用吗】
  • 支援唐山地区疫情报告书(唐山支援河南)
  • 【北京疫情中风险地区数据,北京疫情中风险地区名单】
  • 国内各地区疫情统计(我国各地区疫情)
  • 疫情地区火车政策规定/疫情期间火车出行政策
  • 东边地区没有疫情吗/东边地区没有疫情吗现在

热门文章

  • 【各大地区疫情结束时间表,全国疫情结束时间倒计时】2026-03-02
  • 疫情真实存在的国家和地区(疫情真实情况曝光!全世界都倒吸一口冷气)2026-02-28
  • 【疫情感染地区时间轴,疫情感染城市顺序】2026-03-01
  • 无疫情地区车辆限行规定(疫情期间不限行)2026-03-02
  • 深圳地区疫情政策查询官方网站/深圳市疫区2026-03-01
  • 【西藏地区疫情最新消息,西藏地区疫情最新消息数据】2026-03-01
  • 猪瘟在哪几个地区有疫情/猪瘟疫情最新三个省2026-03-01
  • 阿里地区普兰县疫情通报(阿里普兰县有多少人口)2026-03-04

© 2026 礼易号 京ICP备1111040123号-1