礼易号
  • 首页
  • 礼易科技
  • 山西新闻
  • 端游攻略
  • 生活问答
  • 汽车维保
首页 汽车维保
  • 【湖南宁乡疫情中风险地区,宁乡是否为中风险】

    【湖南宁乡疫情中风险地区,宁乡是否为中风险】

    汽车维保 •2026-03-04

    长沙哪区有疫情 长沙市芙蓉区、天心区共发现31例新冠病毒感染者,芙蓉区9例,天心区22例,均已闭环转运至定点医院,相关活动轨迹及防疫要求如下:芙蓉区9例感染者情况及活动轨迹感染者来源:感染者1-4:在...

    湖南宁乡疫情中风险地区
  • 美国疫情最重的地区是哪(美国疫情最严重城市)

    美国疫情最重的地区是哪(美国疫情最严重城市)

    汽车维保 •2026-03-04

    美国反口罩疫苗州长确诊新冠?新冠:专治各种不服! 〖壹〗、美国得州州长格雷格·阿伯特确诊新冠,其此前长期反对口罩令与强制疫苗政策,确诊后自称无症状并暗示疫苗保护作用。确诊背景与政策立场格雷格·阿伯特在...

    美国疫情最重的地区是哪
  • 【阿里地区最新疫情政策,阿里地区最新防疫政策】

    【阿里地区最新疫情政策,阿里地区最新防疫政策】

    汽车维保 •2026-03-04

    从天涯海角到青藏高原,三亚拉萨相继沦陷,有人又开始阴谋论 〖壹〗、拉萨在这个节点出现疫情,基本等于提前终结了3年来最为火爆的一个暑期旅游旺季,对拉萨乃至西藏的旅游影响不言而喻。阴谋论毫无道理从三亚到拉...

    阿里地区最新疫情政策
  • 疫情地区感冒会怎么处理(疫情期间感冒怎么办会被隔离吗)

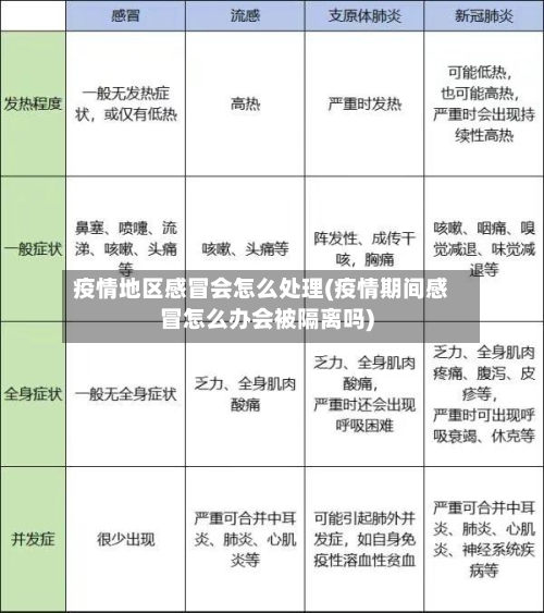
    疫情地区感冒会怎么处理(疫情期间感冒怎么办会被隔离吗)

    汽车维保 •2026-03-04

    疫情之下小病别去医院!这里有一份最全在家应对指南! 宝宝小药箱:宝宝皮肤娇嫩,易发湿疹,一定一定要频繁涂上润肤露,出疹瘙痒可擦炉甘石洗剂,尿布疹严重时,可以涂点氧化锌软膏。疫情尚未解除,对照这份清单,...

    疫情地区感冒会怎么处理
  • 贵阳疫情分几级风险地区/贵州贵阳最新疫情是高风险区中风险区还是低风险区?

    贵阳疫情分几级风险地区/贵州贵阳最新疫情是高风险区中风险区还是低风险区?

    汽车维保 •2026-03-04

    疫情风险等级划分4个等级怎么判定 〖壹〗、疫情等级划分的4个等级判定通常基于疫情传播风险、病例数量、防控需求及区域影响等综合因素,具体标准可能因地区或政策调整而略有差异。以下是通用判定逻辑的详细说明:...

    贵阳疫情分几级风险地区
  • 天津红桥疫情中风险地区(天津市红桥区确诊病例)

    天津红桥疫情中风险地区(天津市红桥区确诊病例)

    汽车维保 •2026-03-04

    天津调整相关区域风险等级!最新中高风险地区→ 月20日凌晨2时5分,天津东疆港区瞰海轩小区新增4例本土新冠肺炎确诊病例,该小区被划定为高风险地区,天津市其他区域风险等级不变。天津南开区近来无中高风险地...

    天津红桥疫情中风险地区
  • 【葫芦岛疫情分布地区最新,葫芦岛疫情实时动态】

    【葫芦岛疫情分布地区最新,葫芦岛疫情实时动态】

    汽车维保 •2026-03-04

    辽宁葫芦岛:除绥中县其他地区实行“非必要不离葫” 〖壹〗、政策适用范围:该政策针对的是葫芦岛市除绥中县之外的其他地区。绥中县可能因疫情形势更为严峻或其他特殊原因,未被纳入此次“非必要不离葫”政策的统一...

    葫芦岛疫情分布地区最新
  • 喀什疫情最严重地区/喀什疫情分布图

    喀什疫情最严重地区/喀什疫情分布图

    汽车维保 •2026-03-04

    喀什市因为疫情被封城几次? 喀什市因为疫情被封城过两次。第一次封城:发生在2020年新冠疫情初期。为了控制疫情的传播,喀什市政府采取了严格的封城措施,包括限制人员流动、关闭公共场所等。这次封城对喀什市...

    喀什疫情最严重地区
  • 各地区疫情多点爆发/各地疫情严峻

    各地区疫情多点爆发/各地疫情严峻

    汽车维保 •2026-03-04

    西安、广州、上海、郑州疫情的成败得失 〖壹〗、西安、广州、上海、郑州在疫情防控中的成败得失可从执政水平、行政效率、财政支持、流调能力及区域特点等方面综合分析,具体如下:西安:前期流调疏漏导致疫情扩散,...

    各地区疫情多点爆发
  • 娄底地区哪个疫情严重(娄底地区哪个疫情严重一点)

    娄底地区哪个疫情严重(娄底地区哪个疫情严重一点)

    汽车维保 •2026-03-04

    娄底在哪里 娄底大市场位于湖南省娄底市娄星区长青街108号,这是一个综合性的市场,可能包含旧货交易区域。淘换购新旧货市场则位于娄底市娄星区乐坪大道中国石化对面,该市场专注于新旧货物的交易,营业时间通常...

    娄底地区哪个疫情严重
  • 首页
  • 上一页
  • 49
  • 50
  • 51
  • 52
  • 53
  • 54
  • 55
  • 56
  • 57
  • 58
  • 下一页
  • 尾页

最近发表

  • 朝阳低风险疫情地区/朝阳区风险等级下调
  • 疫情中高风险地区清单/疫情中高风险区域划分
  • 【宁夏银川哪个地区有疫情,宁夏回族自治区银川市有疫情吗】
  • 安阳市疫情高峰地区(安阳疫情封闭)
  • 临夏疫情在哪个地区/临夏疫情统计人数
  • 【深圳疫情属于几类地区,深圳市属于疫情】
  • 修改珠海疫情地区公告/修改珠海疫情地区公告怎么写
  • 威海疫情风险地区分布/威海 风险
  • 颍州疫情重点地区/安徽颍州疫情
  • 四川疫情地区城市排名榜(四川疫情城市分布)

热门文章

  • 【各大地区疫情结束时间表,全国疫情结束时间倒计时】2026-03-02
  • 疫情真实存在的国家和地区(疫情真实情况曝光!全世界都倒吸一口冷气)2026-02-28
  • 【疫情感染地区时间轴,疫情感染城市顺序】2026-03-01
  • 无疫情地区车辆限行规定(疫情期间不限行)2026-03-02
  • 深圳地区疫情政策查询官方网站/深圳市疫区2026-03-01
  • 【西藏地区疫情最新消息,西藏地区疫情最新消息数据】2026-03-01
  • 猪瘟在哪几个地区有疫情/猪瘟疫情最新三个省2026-03-01
  • 阿里地区普兰县疫情通报(阿里普兰县有多少人口)2026-03-04

© 2026 礼易号 京ICP备1111040123号-1