无锡疫情算什么风险地区(无锡是疫区么)

南城 37 2026-03-05 19:18:14

无锡惠山区是什么风险区

无锡惠山区是低风险区 。高风险地区:如果在最后一例确诊病例后14天内 ,该地区没有新增本地确诊病例,则可以解除封锁。在高危地区,要采取极其严格的措施应对疫情。果断采取停工 、停业、停课等管控措施 。必要时可采取区域封锁 ,限制人员进出。

无锡疫情算什么风险地区(无锡是疫区么)-第1张图片

行程卡上的星号“* ”是什么意思到访地右上角的“*”星号标记表示过往14天行程中存在包含中高风险地区的城市,并不表示用户实际到访过这些中高风险地区。星号与个人健康状况无关,仅作为包含中高风险地区城市的提示标志 ,方便管理人员查验 。

无锡疫情算什么风险地区(无锡是疫区么)-第2张图片

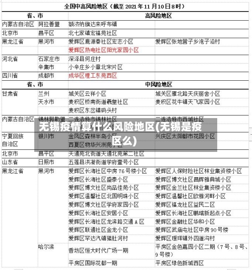
近来,江苏省无锡市全部为低风险区。但锡山区云林街道长泰世界社区(南A区)、美林湖花园社区 、春满园社区、惠山区钱桥街道顺客村江巷、万达公寓 、华帝世界大厦、新安新村、西贝新村 、滨湖区蠡湖街道东古巷家园 、滨湖区雪浪街道长光社区袁家湾、江苏信息职业技术学院为封闭管控区域。

无锡疫情算什么风险地区(无锡是疫区么)-第3张图片

无锡滨湖区是否中风险地区

〖壹〗、行程卡带“*”会被隔离吗是否隔离取决于用户是否实际到访过中高风险地区,而非单纯行程卡带星号 。

〖贰〗 、并不是 1号无锡滨湖区风险区域等级列表 。今日最新疫情通报通报通报报告疫情防控要闻1。无锡滨湖区属于常态化防控区。9月01日无锡市滨湖区分级风险区名单今日最新疫情通报通报疫情防控消息 。

〖叁〗、清明节期间 ,低风险地区来无锡需要48小时内核酸检测阴性报告。具体政策如下:所有市外来(返)锡人员:须持48小时内核酸检测阴性证明、健康码绿码。抵达后立即进行核酸检测 ,并及时向目的地单位 、社区(村)报备 。积极配合落实健康监测、核酸检测等管理措施。

〖肆〗、不是。低风险区指中 、高风险区所在县(市、区、旗)的其他地区,实行个人防护 、避免聚集 。流入地区对近7天内有低风险区旅居史人员,要求3天内完成2次核酸检测。

〖伍〗、后续再连续3天无新增感染者 ,降为低风险地区。中风险地区 划分标准:病例和无症状感染者停留和活动一定时间,且可能具有传播风险的工作地、活动地等区域 。范围根据流调研判结果划定。管理措施:实行“人不出区 、错峰取物 ”管控措施,开展相应频次核酸检测。

〖陆〗 、上班 。根据国务院官方网站中的全国疫情风险等级查询系统查询截至2022年10月26日无锡市滨湖区是低风险地区 ,低风险地区车管所正常上班,所以滨湖区的车管在10月26日正常上班 。

2022春季开学回无锡需要做核酸吗?

〖壹〗、022年春季开学回无锡是否需要做核酸,需根据具体情况判断 ,有中高风险地区旅居史或与确诊病例轨迹交叉的师生员工需配合隔离管控措施,高校可要求师生持48小时内核酸检测阴性证明返校,其他人员需做好开学前14天体温监测并遵守实时防疫要求。

〖贰〗、省外低风险地区返锡:提前7天持健康码绿码和48小时内核酸阴性证明返锡 ,抵锡后1两小时内和第7天核酸检测,结果阴性方可进校。中高风险地区或轨迹交叉者:暂缓返锡,确需返锡的需集中隔离并严格居家健康监测后申请进校 。

〖叁〗 、需持健康码绿码和48小时内核酸检测阴性证明 ,抵锡后1两小时内就近再次核酸检测。无需集中隔离 ,但需主动向社区报备行程,并配合后续健康监测(如居家健康观察、核酸检测频次要求等,具体以社区通知为准)。

〖肆〗、022年1月9日发布的信息显示 ,河南安阳来无锡人员未被明确要求进行核酸检测,但需主动报备并配合健康管理措施 。

〖伍〗 、022年疫情期间,杭州来锡是否需要隔离取决于杭州当时的风险等级及具体防控政策 ,若杭州为涉疫地区(含中高风险地区或存在阳性病例轨迹的县区),则需集中隔离;若为非涉疫地区,则无需隔离但需满足核酸检测等要求。

2022过年徐州回无锡需要做核酸吗?

022年过年期间 ,徐州回无锡一般不需要做核酸,但外省(不含涉疫地区)来锡返锡人员需持健康码绿码和48小时内核酸检测阴性证明,并在抵锡后1两小时内就近再次进行核酸检测。 具体分析如下:徐州属于省内且全域为低风险地区:根据通告内容 ,徐州作为江苏省内低风险地区,返锡人员通常无需额外核酸检测,但需确保健康码为绿码 。

持48小时核酸检测阴性证明可自由流动 ,并在抵达无锡市1两小时内进行1次核酸检测 ,不能提供48小时核酸检测阴性证明的,应在“两站一场”、公路查验点现场进行1次核酸采样后方可有序流动。

你好,2021年2月24号从徐州坐高铁回无锡不需要做核酸检测的 ,国内已经无疫情区,戴好口罩正常出行。

无锡是否是中高风险地区

无锡行程码带星号常见问题解答如下:行程卡上的星号“*”是什么意思到访地右上角的“* ”星号标记表示过往14天行程中存在包含中高风险地区的城市,并不表示用户实际到访过这些中高风险地区 。星号与个人健康状况无关 ,仅作为包含中高风险地区城市的提示标志,方便管理人员查验。

不是。低风险区指中、高风险区所在县(市 、区、旗)的其他地区,实行个人防护、避免聚集 。流入地区对近7天内有低风险区旅居史人员 ,要求3天内完成2次核酸检测 。

无锡本地政策:根据无锡发布官微2021年12月27日发布的元旦春节期间出行政策,无锡全域为低风险地区时,市民前往外省无需在无锡进行核酸检测。但政策同时倡导“非必要不离锡” ,并严格限制前往中 、高风险地区及所在县(市、区、旗),非必要不前往中 、高风险地区所在地市的其他县(市 、区、旗)。

法律分析:无锡火车站进站要求不是中高风险地区的人 。

上一篇:各地区疫情时间查询表(各个地区疫情)
下一篇:贵州地区的疫情(贵州疫情有哪些地方)
相关文章

 发表评论

暂时没有评论,来抢沙发吧~