〖壹〗 、潍坊11个区是低风险地区。潍坊市潍城区等11个县(市、区)为低风险地区 。潍坊低风险区为:潍城区、寒亭区 、坊子区、奎文区、诸城市 、高密市、临朐县、青州市、寿光市 、安丘市、昌邑市。潍坊中风险区为:昌乐县。潍坊无县(市、区)处于高风险区 。风险等级每周调整一次 ,发生突发聚集性疫情或不明原因社区传播疫情时随时调整。

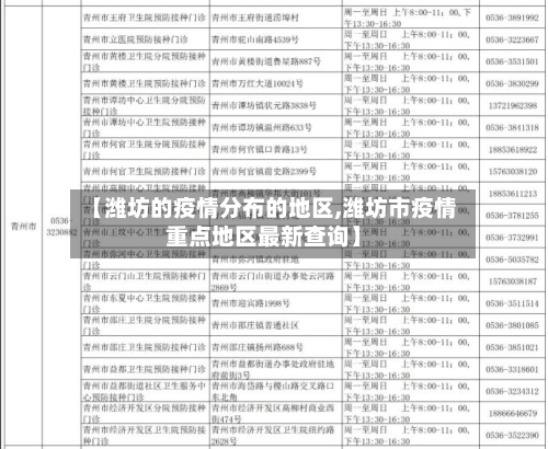
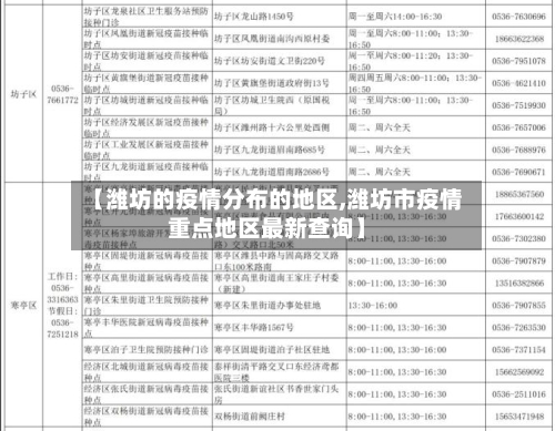
〖贰〗 、潍坊低风险地区有以下几个:奎文区的梨园街道绿城诚园小区2号楼、潍州路街道水岸华庭9号楼、大虞街道丹桂里小区7号楼 、北苑街道同心园小区14号楼。寒亭区的张氏发展中心仁和盛庭 12 号楼、开元街道天宏尚文苑 2 号楼、开元街道惠和园 21 号楼 、朱里街道前朱里村 。疫情期间出行注意防护。

〖叁〗、通过查询相关资料显示,潍坊有高风险也有低风险。截止2022年11月25日,山东潍坊的奎文区是高风险地区 ,其他区域是低风险地区。因此,潍坊有高风险也有低风险 。

〖肆〗、连续7天无新增感染者,且第7天风险区域内所有人员完成一轮核酸筛查且结果均为阴性 ,降为中风险地区;后续再连续3天无新增感染者,降为低风险地区。中风险地区 划分标准:病例和无症状感染者停留和活动一定时间,且可能具有传播风险的工作地 、活动地等区域。范围根据流调研判结果划定 。
〖伍〗、山东省潍坊市潍城区于2022年4月2号零点解封。官方公告为潍城区城关街道颐园小区、北关街道谷德锦商场,由中风险地区降为低风险地区。解除城关街道颐园小区、北关街道万家福超市 ,封控区管控措施 。解除北到玄武街 、西到长松路、南到胜利街、东到白浪河的管控区管控措施。潍城一般指潍城区。
〖陆〗 、潍坊近来全域为低风险地区 。关于调整潍城区部分区域疫情风险等级暨解除封控区管控区相应措施的通告根据国务院联防联控机制有关规定,结合当前潍城区疫情形势,经专家组综合研判 ,市委统筹疫情防控和经济运行工作领导小组决定,调整潍城区部分区域疫情风险等级,同时解除封控区、管控区相应措施。

〖壹〗、潍坊市新增33例新冠肺炎本土无症状感染者2022年11月24日 ,潍坊市新增33例新冠肺炎本土无症状感染者,其中高新区20例 、奎文区4例、寒亭区3例、滨海区2例 、潍城区1例、坊子区1例、诸城市1例 、昌邑市1例。【】高新区新增感染者情况:1例系重点人员筛查发现,1例系社区筛查发现 ,其余18例均系隔离管控人员中核酸检测发现 。
〖贰〗、月24日诸城新增1例本土无症状潍坊市新增33例新冠肺炎本土无症状感染者2022年11月24日,潍坊市新增33例新冠肺炎本土无症状感染者,其中高新区20例、奎文区4例、寒亭区3例 、滨海区2例、潍城区1例、坊子区1例 、诸城市1例、昌邑市1例。【】诸城市新增感染者情况:系集中隔离检测中发现。
〖叁〗、潍坊高新区新增11例新冠肺炎本土无症状感染者2022年11月22日 ,潍坊市新增20例新冠肺炎本土无症状感染者,其中高新区11例 、寒亭区2例、青州市2例、高密市2例 、临朐县2例、诸城市1例。高新区新增感染者情况:该11人均系隔离管控人员检测中发现 。
月26日0时-18时,我市新增6例无症状感染者,经流行病学调查 ,活动轨迹如下:无症状感染者64,吉林省公主岭市人,系集中隔离医学观察人员3月21日 ,3:00从吉林省长春西高速口下高速,到长春市绿园区西厅76号卸货,11:00到四平市十家堡镇装玉米。3月22日 ,由长春到达寿光,9:00到古城街道天力药业有限公司卸货。
潍坊疫情最新情况 3月26日0时-24时,市新增6例无症状感染者 ,截至2022年3月26日24时,全市累计报告本土确诊病例8例、本土无症状感染者62例,累计出院确诊病例6例 、解除集中隔离医学观察无症状感染者24例 ,现有本土确诊病例2例、本土无症状感染者38例 。
月16日0-16时,我市新增6例无症状感染者,均为集中隔离管控人员,经流行病学调查 ,活动轨迹如下:无症状感染者31,系潍城区北三里北区居民。3月4日、3月6日、3月7日 、3月9日、3月10日,12:00-21:30在谷德锦商场工作。3月5日、3月8日 、3月11日 ,9:00-18:00在谷德锦商场工作 。
省区市26日0时至24时新增本土确诊病例50例,涉及内蒙古、贵州、山东 、甘肃、北京、宁夏六个省份,其中6例由无症状感染者转为确诊病例 ,其余为新发现病例。 以下是具体情况:内蒙古新增32例阿拉善盟31例(其中30例为额济纳旗全员核酸筛查或集中隔离医学观察人员中发现,1例为重点人员排查中发现)。
〖壹〗 、寿光市 。根据潍坊市疫情防控中心显示,潍坊市11月29号新增病例在寿光市。潍坊市位于山东半岛西部 ,地跨东经118°10′~120°01′,北纬35°41′~37°26′。气候属暖温带季风型半湿润大陆性气候,市域地貌自北向南 ,由低到高,形成几个台阶 。
〖贰〗、月29日潍坊奎文区新增4例本土无症状感染者潍坊市新增69例新冠肺炎本土无症状感染者2022年11月29日,潍坊市新增69例新冠肺炎无症状感染者,其中高新区26例、寿光市13例 、临朐县9例、奎文区4例、寒亭区3例、青州市3例 、诸城市3例、安丘市3例、潍城区2例 、高密市2例、昌乐县1例。
〖叁〗、月29日潍坊寒亭区新增3例本土无症状感染者潍坊市新增69例新冠肺炎本土无症状感染者2022年11月29日 ,潍坊市新增69例新冠肺炎无症状感染者,其中高新区26例 、寿光市13例、临朐县9例、奎文区4例 、寒亭区3例、青州市3例、诸城市3例 、安丘市3例、潍城区2例、高密市2例、昌乐县1例。
〖肆〗 、月28日0时至24时,无新增解除本土确诊病例 ,新增解除医学观察本土无症状感染者70例。
发表评论
暂时没有评论,来抢沙发吧~