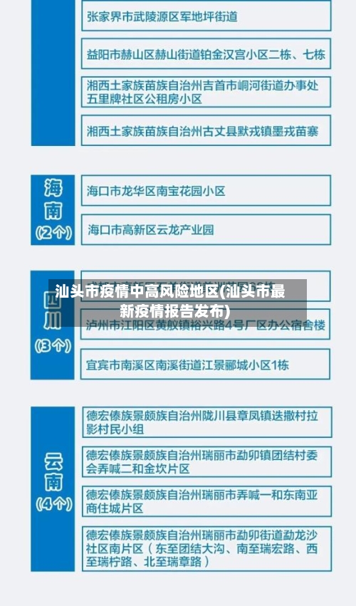
汕头市疫情中高风险地区(汕头市最新疫情报告发布)

南城 4 2026-03-13 11:42:12

广东省汕头市金平区是风险去吗

〖壹〗 、不是 。根据当地疫情了解到:广东省汕头市汕头已划定15个高风险区、5个中风险区、3个低风险区。其中广东省汕头市金平区为低风险区。

汕头市疫情中高风险地区(汕头市最新疫情报告发布)-第1张图片

〖贰〗 、不严重 。广东省汕头疫情不严重,通过查询汕头市疫情防控信息显示;该地区属于低风险地区疫情不严重 。

〖叁〗 、金平区。通过查询汕头市疫情官方网站了解到 ,截止2022年12月8日,其汕头金平区疫情最严重,属于高风险地区。疫情 ,汉语词语 ,指疫病的发生和发展情况,大范围内出现的较大型疫情有重症急性呼吸综合征(SARS)、甲型H1N1流感及新型冠状病毒肺炎 。

〖肆〗、汕头安居路和大学路没有解封了。通过查询相关公开信息,在2022年12月8号 ,汕头金平区的两个高风险区已经降级了,降为低风险区,大学路197号B栋调整为低风险区。

汕头金平风险区(汕头风险地区)

金平区 。通过查询汕头市疫情官方网站了解到 ,截止2022年12月8日,其汕头金平区疫情最严重,属于高风险地区。疫情 ,汉语词语,指疫病的发生和发展情况,大范围内出现的较大型疫情有重症急性呼吸综合征(SARS) 、甲型H1N1流感及新型冠状病毒肺炎。

不严重 。广东省汕头疫情不严重 ,通过查询汕头市疫情防控信息显示;该地区属于低风险地区疫情不严重。但要按照规定疫情期间注意自身防护,广东省汕头金平区疫情不严重,通过查询汕头市疫情防控信息显示;该地区属于低风险地区疫情不严重。

通过查询相关资料显示 ,汕头不是中高风险地区 。根据汕头中高风险地区查询了解到 ,截止2022年09月28日15时,汕头暂无高中低风险地区,全域都是常态化防控区域。

汕头市高风险地区有哪些

〖壹〗、近来广东省高风险地区分别有:广州、茂名 、东莞、深圳、汕头 、揭阳、清远、阳江 、韶关、江门、惠州 、中山 、潮州。近期疫情严峻 ,要做好防护,少聚集,勤做核酸 。

〖贰〗、通过查询相关资料显示 ,汕头不是中高风险地区 。根据汕头中高风险地区查询了解到,截止2022年09月28日15时,汕头暂无高中低风险地区 ,全域都是常态化防控区域。

〖叁〗、不严重。广东省汕头疫情不严重,通过查询汕头市疫情防控信息显示;该地区属于低风险地区疫情不严重 。

广东省汕头市潮南区井都镇是什么时候开始封城的

〖壹〗 、022年11月。通过查询广东省汕头市疫情防控中心显示:截止2022年12月1日,该地有315例新冠患者 ,属于高风险地区,为了防止疫情扩散,潮南区井都镇是2022年11月开始封城的。广东 ,简称“粤” ,省会广州,中华人民共和国省级行政区 。

〖贰〗、民国初年,行政区划变动 ,经历了从都到区、乡 、公社的过程,直至1986年正式建镇。1996年的《汕头市地名志》提供了详细的村落介绍,如古埕、浦东、平湖东 、平湖西等 ,每个村庄都有其独特的来历和历史遗迹,如神山的仙人遗迹和上店的明朝移民建村等。

〖叁〗、具体如下:陈店镇、峡山街道 、司马浦镇、两英镇、仙城镇等5个镇继续严格执行潮南区防控指挥办11月6日发布的《关于潮南区调整风险区的通告》 。胪岗镇 、红场镇 、雷岭镇、陇田镇、成田镇 、井都镇等6个镇由低风险区调整转入常态化疫情防控。

〖肆〗、井都和古埕均属于广东省汕头市潮南区,两地居民在商贸、传统文化等领域均有突出表现。地理与历史背景井都镇是潮南区沿海乡镇 ,因盐田开发历史悠久得名,渔业和农业发达 。

广东汕头是疫区吗

广东基孔肯雅热病例分布呈现明显区域集中性,佛山市始终是主要疫区 ,但9月病例总数较8月下降超85%。

2025年10月疫情扩散情况 2025年10月5-11日疫情数据显示,新增病例激增至2257例,江门 、肇庆、珠海、揭阳 、汕头5地首现病例 ,原疫区中广州、佛山、深圳 、潮州仍为高发区域 ,病例分布城市扩展至14个地级市,疫区覆盖范围较8月扩大75%。

广州103例(持续增长,22→65→103) ,成为全省唯一连续增长城市 。湛江39例(爆发),粤西地区出现新的传播风险点 。清远6例,深圳、珠海各5例 ,中山4例,惠州3例,韶关、东莞各2例 ,汕头 、江门 、阳江、潮州、揭阳 、云浮各1例。粤东、粤北地区首次报告病例,显示疫情周边有扩散。

上一篇:【疫情地区来的货物怎么办,疫情区过来的货物怎么处理】
下一篇:商洛疫情地区划分图表格(商洛疫情地区划分图表格最新)
相关文章

 发表评论

暂时没有评论,来抢沙发吧~