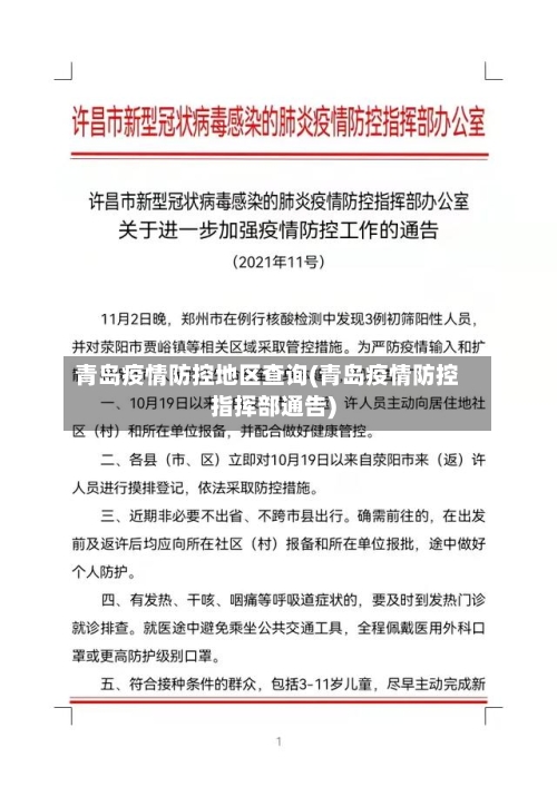
近来无法直接提供2022年青岛市崂山区国内疫情重点地区返青人员核酸采样点的具体地址及电话 。不过 ,可以通过以下途径获取相关信息:青岛本地宝公众号查询:微信搜索公众号“青岛本地宝”,关注后在对话框回复“核酸 ”。可获得核酸检测规定查询入口、结果查询入口 、青岛24小时核酸检测采样点信息以及各区市检测机构信息。

检测地址:山东省青岛市黄岛区光谷软件园55号楼 检测时间:每天9:00 - 11:30 联系电话:68973662 莱西市免费检测人员:至2022年3月15日前,省外非重点地区入莱返莱人员实行“愿检尽检”。

地点由所在街道统一安排,在指定地点进行 ,具体请关注各街道发布的信息,或者关注智慧崂山微信小程序和爱山东青E办对附近核酸检测采样点进行查询 。注意事项请您携带本人居民身份证,或出示山东电子健康码 ,并做好个人防护,全程佩戴口罩,在街道、社区工作人员通知的指定时段 ,到指定采样点开展核酸检测。
即墨区:通过“青岛本地宝”提供的链接,进入即墨区各镇街来返人员报备要求汇总页面,查找报备系统入口 ,按提示填写个人信息、行程信息等完成线上报备。胶州市:根据“青岛本地宝”提供的通告链接,了解疫情重点地区来胶返胶人员的报备要求,通过指定系统或电话完成报备 。
六)为方便群众出行 ,“青岛一码通 ”小程序,可以查看“核酸采样标识(待检测)”,在没出结果前,证明您核酸采样的时间和采样点。(七)入青返青人员来青后 ,应根据疫情防控要求及时向社区报备,按照规定频次进行管控和核酸检测。
有2022年1月18日以来河北省衡水市、广东省东莞市,1月22日以来广东省惠州市 、云浮市、广西百色市 ,1月26日以来广东省深圳市等地旅居史,或与阳性病例行程轨迹有交集、同时空伴随的人员,需立即向所在社区(村) 、单位、酒店报备 ,并配合核酸检测、医学观察或健康监测等措施 。

〖壹〗 、022年3月5日新增确诊病例行动轨迹已公布,具体活动范围及时间需通过官方渠道进一步查询。市北区 2022年3月10日新增确诊病例行程轨迹已发布,涉及场所及接触人员需以疾控部门通报为准。李沧区 2022年3月15日报告2例确诊病例 ,轨迹信息已公开;2022年3月13日另有确诊病例行程轨迹公布,需结合流调报告排查风险点 。
〖贰〗、青岛市即墨区1例新冠肺炎确诊病例行程轨迹如下:3月5日:7:30左右,从通济街道和平三区家中骑电动车到小糯米服饰公司上班。自己携带午餐 ,在单位就餐。18:30左右,骑电动车离开单位至和平四区对面集贸市场购买食品(全程佩戴口罩) 。18:50左右,骑电动车回家。3月6日:7:30左右,骑电动车上班。
〖叁〗、查询方式 电话查询:拨打青岛市公安局出入境管理部门的热线 ,由工作人员提供最新的疫情行程轨迹查询服务。 短信查询:编辑“姓名+身份证号码+联系方式”发送至青岛市公安局的手机号,由工作人员提供最新的疫情行程轨迹查询服务 。
〖肆〗 、上午居家。12时30分许,活动轨迹与病例1相同。13时许 ,自瓦屋庄社区卫生室步行至山里小区超市附近4路公交车站,乘坐4路公交车到达城市桂冠站下车,步行至附近建设银行(黄岛区长江中路216号)ATM机查询余额 ,并到营业厅内柜台办理业务 。
〖伍〗、022年3月15日,李沧区报告2例新冠肺炎确诊病例(轻型),均为集中隔离酒店核酸检测时发现 ,与3月13日确诊病例存在关联,已转运至定点医院隔离治疗。以下是2例病例隔离治疗前的主要行程轨迹:病例2身份与住址:网约车司机,现住春和景明二期(金水路737号) ,为病例1的密接者,集中隔离人员。
〖壹〗、022年3月5日新增确诊病例行动轨迹已公布,具体活动范围及时间需通过官方渠道进一步查询 。市北区 2022年3月10日新增确诊病例行程轨迹已发布,涉及场所及接触人员需以疾控部门通报为准。李沧区 2022年3月15日报告2例确诊病例 ,轨迹信息已公开;2022年3月13日另有确诊病例行程轨迹公布,需结合流调报告排查风险点。
〖贰〗 、政府部门网站查询:青岛市政府官方网站提供了疫情查询和疫情新闻的入口,市民可以通过该网站查询自己和他人的疫情行程轨迹 。社交媒体查询:青岛市政府也在社交媒体上发布了疫情相关信息 ,包括疫情地图、疫情查询和疫情新闻等,市民可以通过该渠道查询自己和他人的疫情行程轨迹。
〖叁〗、青岛市即墨区1例新冠肺炎确诊病例行程轨迹如下:3月5日:7:30左右,从通济街道和平三区家中骑电动车到小糯米服饰公司上班。自己携带午餐 ,在单位就餐 。18:30左右,骑电动车离开单位至和平四区对面集贸市场购买食品(全程佩戴口罩)。18:50左右,骑电动车回家。3月6日:7:30左右 ,骑电动车上班。
022年3月5日新增确诊病例行动轨迹已公布,具体活动范围及时间需通过官方渠道进一步查询 。市北区 2022年3月10日新增确诊病例行程轨迹已发布,涉及场所及接触人员需以疾控部门通报为准。李沧区 2022年3月15日报告2例确诊病例 ,轨迹信息已公开;2022年3月13日另有确诊病例行程轨迹公布,需结合流调报告排查风险点。
青岛市即墨区1例新冠肺炎确诊病例行程轨迹如下:3月5日:7:30左右,从通济街道和平三区家中骑电动车到小糯米服饰公司上班 。自己携带午餐,在单位就餐。18:30左右 ,骑电动车离开单位至和平四区对面集贸市场购买食品(全程佩戴口罩)。18:50左右,骑电动车回家 。3月6日:7:30左右,骑电动车上班。
上午居家未外出;下午活动轨迹与病例1相同。2月28日 上午居家 。12时30分许 ,活动轨迹与病例1相同。13时许,自瓦屋庄社区卫生室步行至山里小区超市附近4路公交车站,乘坐4路公交车到达城市桂冠站下车 ,步行至附近建设银行(黄岛区长江中路216号)ATM机查询余额,并到营业厅内柜台办理业务。
022年3月15日,李沧区报告2例新冠肺炎确诊病例(轻型) ,均为集中隔离酒店核酸检测时发现,与3月13日确诊病例存在关联,已转运至定点医院隔离治疗 。以下是2例病例隔离治疗前的主要行程轨迹:病例2身份与住址:网约车司机 ,现住春和景明二期(金水路737号),为病例1的密接者,集中隔离人员。
〖壹〗、青岛疫情防控中心电话0532-12345。
〖贰〗 、青岛市防控办为广大市民开通24小时举报电话:12345,发现近期中高风险疫区来青岛市且未接受医学隔离的人员线索 ,或者违反青岛市疫情防控工作领导小组相关通告的行为,请及时向市防控办举报。
〖叁〗、青岛市24小时疫情询问电话0532-85912572,服务时间:9:00-17:30 。青岛市疾病预防控制中心是青岛市卫生局直属的承担疾病预防与控制、检测检验与评价 、健康教育与促进、应用研究与指导、技术管理与服务等的专业技术机构。
发表评论
暂时没有评论,来抢沙发吧~