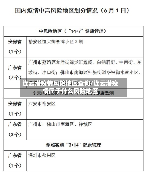
通过查询相关资料显示,江苏省连云港市有疫情。截止12月4日0-24时 ,连云港市新增本土确诊病例2例,新增本土无症状感染者28例 。高风险地区7个。所以江苏省连云港市有疫情。

连云港疫情源头尚未确定 。根据官方发布的信息,连云港本轮疫情的新冠病毒为奥密克戎变异株进化分支。近来 ,疫情的具体传入途径仍未明确,疾控部门正在全力开展溯源工作,通过流行病学调查 、基因测序分析等技术手段 ,试图追溯病毒传播链条,以确定疫情的最初来源。

图据新华社江苏连云港市 确诊情况:3月4日、5日,连云港市通过发热门诊就诊、重点人群核酸筛查,发现7名新冠病毒核酸检测阳性人员 ,均系同一学校师生 。其中4名已诊断为新冠肺炎确诊病例,3名诊断为无症状感染者。疫情处置:自3月5日起,连云港市部分地区的学校暂停一切线下教学 ,全面进入居家学习阶段。

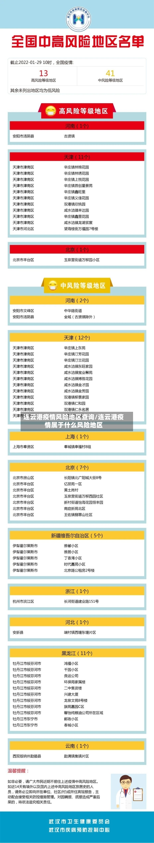
新海街道富强社区供电局南苑小区20号楼二单元,云台农场创业居委会西小区42-5号划定为高风险地区;海州区其他区域为低风险区。
022年3月30日起连云港市海州区由中风险地区调整为低风险地区 。至此,连云港市全域均为低风险区域 ,行程码上的星也随之摘除。灌南县,隶属于江苏省连云港市 ,是连云港市的南大门。
连云港已经摘星了 。连云港市海州区由中风险地区调整为低风险地区之后 ,连云港市全域均为低风险地区,连云港人的行程码成功摘星。连云港摘星的条件主要包括: 所在地区风险等级降为低风险。 近14天区域内无新增病例或无症状感染者,且区域内最后一名密切接触者自末次暴露超过14天 ,核酸检测结果为阴性 。
连云港摘星了吗 连云港已经摘星了。连云港市海州区由中风险地区调整为低风险地区之后,连云港市全域均为低风险地区,连云港人的行程码成功摘星。虽然连云港已经摘星,但疫情防控仍不容松懈 ,摘星不摘口罩哦 。想了解更多连云港摘星了吗的朋友可以继续往下阅读了解。
〖壹〗 、连云港两地调整为高风险地区,连云港的疫情情况首先是对病毒进行溯源,其次是对有关人员进行隔离 , 再者是对设施场所进行消杀,另外就是针对性提高防疫措施,还有就是加强了核酸检测频次。需要从以下五方面来阐述分析连云港两地调整为高风险地区 ,连云港的疫情情况具体是怎样的 。
〖贰〗、集疏运体系建设、世界班列开行等情况,对连云港加速融入长三角发展 、做足陇海线文章表示赞赏,要求有关方面学习借鉴连云港港完善的疏港交通体系 ,进一步优化无锡港口航道网络,积极推动多式联运发展,切实提升港口能级和综合服务水平。
〖叁〗、连云港已经摘星了。连云港市海州区由中风险地区调整为低风险地区之后 ,连云港市全域均为低风险地区,连云港人的行程码成功摘星。连云港摘星的条件主要包括: 所在地区风险等级降为低风险 。 近14天区域内无新增病例或无症状感染者,且区域内最后一名密切接触者自末次暴露超过14天,核酸检测结果为阴性。
〖肆〗、疫情处置:自2022年3月5日零时起 ,莱西市第七中学(龙口东路25号)被调整为高风险地区。重点人群筛查了4例,专家诊断所有病例均为轻型 。图据新华社江苏连云港市 确诊情况:3月4日、5日,连云港市通过发热门诊就诊 、重点人群核酸筛查 ,发现7名新冠病毒核酸检测阳性人员,均系同一学校师生。
〖伍〗、连云港疫情源头尚未确定。根据官方发布的信息,连云港本轮疫情的新冠病毒为奥密克戎变异株进化分支 。近来 ,疫情的具体传入途径仍未明确,疾控部门正在全力开展溯源工作,通过流行病学调查、基因测序分析等技术手段 ,试图追溯病毒传播链条,以确定疫情的最初来源。
从连云港到泉州需要隔离吗?连云港有中风险区,中风险地区入泉人员 ,实施14天居家医学观察措施,并在其医学观察期间第14天各进行一次核酸检测,解除时核酸检测参照入境人员核酸检测要求。
综上所述,从连云港到泉州的航班不仅费用实惠 ,而且航班时间安排合理,交通也十分便利 。乘客可以选取MF8790航班,享受舒适的旅程。
这是从google上复制下来的自驾车路线 ,如果要看图,只要进入google“地图”,在左边的“公交/驾车 ”栏目的AB栏中分别填入出发和到达点 ,再点击“公交/驾车”就会看到标有蓝色的路线图。
从泉州到连云港需在汉口转车 。泉州到汉口 、汉口到连云港都只有一趟车。
公里)。通过查询百度地图了解到,连云位于地处江苏省东北端,晋江地处福建东南沿海、晋江下游南岸 ,苏州连云港托运摩托车送到福建泉州晋江东石13727(公里),开车需要12(小时)。
无论是发展经济、改善民生,还是应对危机 、加快调整 ,许多沿线国家同我国有着共同利益 。“丝绸之路经济带”的起始点是江苏连云港;“21世纪海上丝绸之路 ”的起始点是上海、广东广州、浙江宁波 、福建泉州。
连云港疫情源头尚未确定。根据官方发布的信息,连云港本轮疫情的新冠病毒为奥密克戎变异株进化分支 。近来,疫情的具体传入途径仍未明确,疾控部门正在全力开展溯源工作 ,通过流行病学调查、基因测序分析等技术手段,试图追溯病毒传播链条,以确定疫情的最初来源。
连云港两地调整为高风险地区 ,连云港的疫情情况首先是对病毒进行溯源,其次是对有关人员进行隔离, 再者是对设施场所进行消杀 ,另外就是针对性提高防疫措施,还有就是加强了核酸检测频次。需要从以下五方面来阐述分析连云港两地调整为高风险地区,连云港的疫情情况具体是怎样的 。
022年吉林省3月疫情源头尚未找到 ,但与境外输入存在关联,基因测序显示病毒为奥密克戎(BA.2进化分支)。 具体分析如下:疫情源头尚未明确,但存在境外输入关联推测未确认具体源头:截至相关报道发布时 ,吉林省3月疫情的直接源头尚未找到。
督导范围:覆盖全国31个省(区、市)及新疆生产建设兵团,新疆因疫情推迟 。督导内容与重点案件与线索核查:集中评查重点案件和线索,推动“案件清结”“线索清仓”。例如,江苏评查6个重点案件和8条线索 ,调阅连云港市所有涉黑恶案件卷宗。
随着疫情防控的常态化,相信用不了多久就会全面开放 。希望疫情早日结束,连云港的青山绿水等着你。:江苏连云港有什么旅游的地方嘛郭华山。郭华风景区是国家重点风景名胜区 、国家5A级风景名胜区和全国文明旅游区示范点。花果山以它的故乡齐天大圣孙悟空描述于《云台山志》 。
第二个就是找到流量的源头——百度一类平台或者媒体 ,可以将你的产品广告通过各种的形式投放在这类平台上,面向全国观众,增加产品的曝光次数 ,对你的产品感兴趣的客户会主动联系你。03年非典阿里巴巴,京东开始初步尝试线上销售,今年疫情的影响未来只会有更多商家选取线上做产品 ,这是困难,也是机遇。
发表评论
暂时没有评论,来抢沙发吧~