〖壹〗、江宁区禄口街道铜山社区和谢村社区所在的连片特困地区。

〖贰〗 、东莞市(1个):松山湖高新技术产业开发区台科片区 。河北省 廊坊市(1个):安次区葛渔城镇全域。江苏省 常州市(1个):钟楼区清云澜湾项目工地(常州市钟楼区五星街道龙江中路8-2高架桥下)。南京市(1个):江宁区东山街道湖西雅居东苑 。
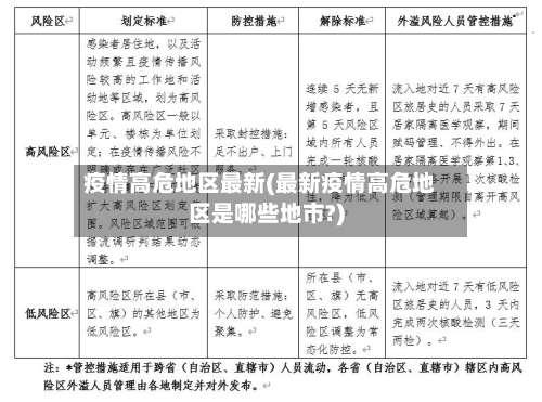
〖叁〗、南京疫情风险地区名单新变化,六个区域上升为中风险 ,而禄口街道全区域皆为高风险地区。此次南京疫情传播范围较广,已经波及到了多个省市,大家一定不能忽视 ,做好防范。
〖肆〗、陕西省:宝鸡市2个,铜川市1个。甘肃省:兰州市1个,白银市1个 。吉林省:吉林市3个。广东省:深圳市1个,东莞市1个。河北省:廊坊市1个 。江苏省:常州市1个 ,南京市1个。福建省:泉州市6个,莆田市1个。辽宁省:营口市1个 。黑龙江省:哈尔滨市2个。境外地区仍全部为高风险地区。
〖伍〗 、全国中高风险地区名单截至2021年8月19日9:00,全国31个省(自治区、直辖市)和新疆生产建设兵团共有29个高风险地区 ,78个中风险地区 。

〖壹〗、泰国并未对入境者实施强制隔离14天政策,而是建议从疫情高危国家及地区入境的人员进行14天自我隔离。
高风险地区(1个)内蒙古呼伦贝尔市(1个):满洲里市东山街道。中风险地区(7个)上海市浦东新区(1个):祝桥镇航城七路450弄小区 。内蒙古呼伦贝尔市(6个):扎赉诺尔区第三街道、第四街道 、第五街道;满洲里市北区街道、南区街道、兴华街道。
截至12月19日,全国共有16个县(镇 、街道、区)被划分为中风险地区。具体包括北京市朝阳区的汉庭酒店大山子店及其底商 ,辽宁大连金普新区的先进街道金润小区B区,新疆吐鲁番市高昌区的红盾小区,黑龙江牡丹江市的多个小区和社区 ,内蒙古呼伦贝尔市的多个街道办事处,以及四川成都市的多个社区和村庄。
近来中高风险区域有哪些 截至12月19日,新冠肺炎疫情预防控制部在相关地区的总部宣布 ,全国有16个县(镇、街道 、区)为中危区 。调高地区:12月19日,北京市朝阳区汉庭酒店大山子店(包括底商)划定为中风险地区。
来自中国(含港澳)、韩国、意大利 、伊朗四国入境泰国的旅客,在换登机牌时需提供无COVID-19感染风险的医学健康证明,否则航空公司不得发放登机牌。
这意味着 ,自政策实施起,入境泰国需要提前办理旅游签证 。健康证明要求:对于持泰国旅游签入境的中方人员,以及中方入境航班 ,必须出具相应的健康证明,证明自己没有被新冠病毒感染。此要求在办理登机牌时即开始检查,并已在泰航、微笑航空等航空公司率先实施 ,现已普及至各大航空公司。
就在近日,泰国宣布对包括中国在内的18个国家暂停落地签证 。
泰国入境政策:7月1日起,“泰国通行证”系统全面取消。从2022年7月1日起 ,除了必要的护照和签证,外国旅客仅凭新冠疫苗完整接种证明或者行前7两小时核酸阴性证明(纸质或电子版)即可免隔离入境泰国。
〖壹〗、在2025-2026年冬春流感流行季,截至2026年1月初 ,流感疫情相对严重的区域主要集中在华东 、华南和华中地区的大部分省份 。这些地区的流感病毒检测阳性率仍处于高流行水平。在此之前,2025年12月曾有17个省份的流感活动处于高水平,但到2025年第51周,华北、东北、西南和西北地区大部分省份的流行水平已开始下降 ,转为中等。总体而言,此次流感流行季尚未完全结束 。
〖贰〗、疫情比较严重的省份有以下省份:广东 、湖北、河南、浙江 、湖南、安徽、江西。新冠感染高危人群一般为一线医务人员 、疑似病人和确诊密切病人有近距离接触、接触人口稠密地区的人群等原因。一线医务人员:由于医务人员与新冠感染患者有密切接触,在发病初期防护不当 ,容易感染。
〖叁〗、湖北省作为重点疫区:作为疫情的发源地,湖北省尤其是武汉市在疫情期间面临着极大的挑战 。随着疫情的扩散,湖北省其他地区也受到了严重影响 ,因此整个省份被视为重点疫区。 广东 、黑龙江等省份的疫情情况:广东等地由于人口流动大、密度高,疫情传播速度快,一度成为重要的防控区域。
〖肆〗、疫情严重的十个省份分别是 除了湖北 ,疫情比较严重的省份有以下省份广东 、湖北、河南、浙江、湖南 、安徽、江西 。各省疫情高发的地区是广东的深圳与广州。
〖伍〗、江苏省是近来全国疫情最为严重的省份之一。根据最新的中高风险区域名单,江苏省拥有2个高风险地区和50个中风险地区 。8月1日,江苏新增40例本土确诊病例 ,其中11例为轻型,29例为普通型。同时,新增2例本土无症状感染者,以及3例境外输入确诊病例。
〖壹〗 、荷兰针对高危地区(高风险地区)的政策主要涉及学生赴荷兰学习或实习的相关规定 ,具体如下:赴荷兰学习或实习的许可:来自于高风险地区的学生是否允许赴荷兰学习或实习,由荷兰高校或雇主视地方公共卫生安全情况而定 。这意味着不同高校或雇主会根据当地的疫情形势和公共卫生安全需求,来决定是否接收来自高风险地区的学生。
〖贰〗、019年出口“高危”国家主要集中在亚洲、欧洲 、非洲和拉丁美洲的部分经济不稳定或贸易风险较高的地区 ,包括印度、阿联酋、土耳其 、俄罗斯、加纳、坦桑尼亚 、秘鲁、阿根廷等。
〖叁〗、可申请日期:5月16日、19日 、26日 。前段可接各国,但商务舱需注意:若前段涉及高危地区,需确认衔接政策。荷兰皇家航空(KL):KL857:阿姆斯特丹(AMS)至上海(PVG) ,起飞时间20:00,抵达时间16:45(+1天)。可申请日期:5月17日、24日。
〖肆〗、前段接驳:商务舱可接高危地区(具体高危地区定义需根据航司或相关部门最新政策确认),为旅客提供更灵活的行程安排 。信息获取:建议关注相关询问渠道(如示例中的“小吕”) ,以获取更多转机方案及最新政策信息。
〖伍〗 、德国:荷兰、法国、德国等国日前宣布进一步放开防疫。其中在德国,前往大多数商店无需佩戴口罩,餐馆也不再要求出示疫苗接种证明 、阴性测试结果 。德国卫生部此前还宣布 ,5月1日起取消阳性病例强制隔离10天的政策,但仍会建议人们自愿隔离5天。
〖陆〗、荷兰皇家航空(KL):KL857:5月17日、24日,阿姆斯特丹至上海,起飞时间20:00 ,到达时间16:45(+1天)。KL831:5月12日 、19日、29日,阿姆斯特丹至杭州,起飞时间20:00 ,到达时间17:05(+1天) 。前段接驳:商务舱可接高危地区,具体接驳政策需根据航司要求操作。
发表评论
暂时没有评论,来抢沙发吧~