湖南疫情中风险地区地名(湖南疫情中风险地区地名有哪些)

南城 4 2026-03-15 15:09:15

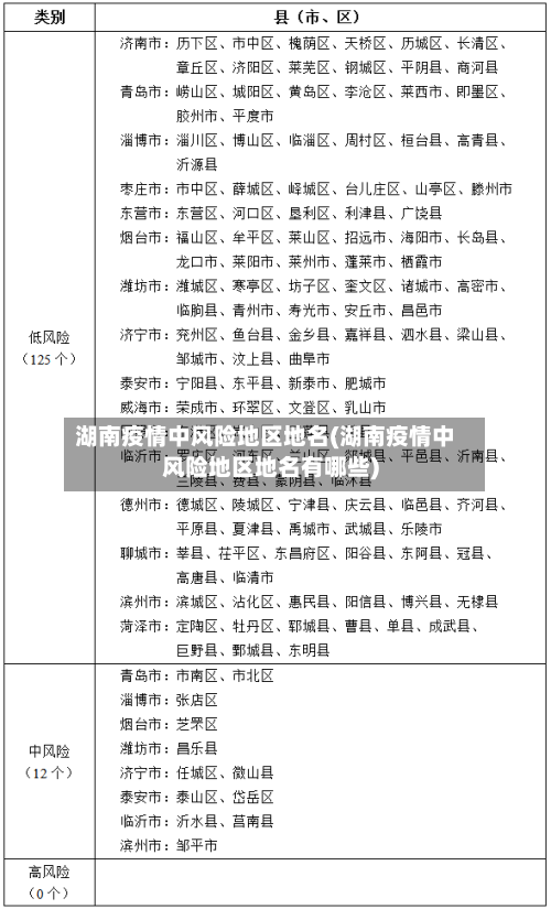
长沙中风险地区有哪些

高风险地区:暂无。中风险地区:阳光100小区一期 、二期 、三期 。大托铺街道火云山庄烤全羊店(湘江南路店) 。低风险地区:除上述中风险地区外的其他区域均为低风险地区。

湖南疫情中风险地区地名(湖南疫情中风险地区地名有哪些)-第1张图片

022年3月19日,芙蓉区将定王台街道五一华府南北栋和名汇达商务楼区域确定为中风险地区。具体通告内容如下:背景说明:3月17日 ,芙蓉区发现1例外地来长确诊病例;3月19日 ,在管控人员中又检测出1例阳性病例 。

湖南疫情中风险地区地名(湖南疫情中风险地区地名有哪些)-第2张图片

022年3月28日长沙市雨花区发布通告,将东塘街道枫树山社区由疫情防控管控区调整为封控区,并划定为中风险地区。具体内容如下:调整依据与管理措施:根据最新疫情防控需要 ,经专家评估后做出上述调整。该区域严格执行“区域封闭、足不出户、服务上门 ”管理措施,人员实行集中隔离或居家隔离医学观察 。

湖南疫情发生在哪里

湖南这个城市可能比较特殊,每次疫情爆发都在湖南省的隔壁。在疫情彻底开始爆发之前 ,湖南就做好了防控的准备,比如说防控工作组提出的六个最,以及启动重大公共突发卫生事件的响应。湖南省是首批做出该动作的省份 ,比湖北还要提前一天进入紧急防备状态 。

西湖等地区附近。感染者1:居住西湖街道枫林一路283号。感染者2:居住观沙岭街道亚朵酒店 。感染者3:居住湖南大学南校区宿舍。感染者4:居住西湖街道白云路132号感染者5:居住岳麓街道洋海塘小区。

湖南 、武汉、郑州本轮疫情源头均已查明,分别与外省输入、江苏关联病例及医院境外输入病例有关,且均涉及德尔塔变异株 。

湖南11月4日-19日新增1例新冠分别是在长沙 ,湘潭,娄底等 。通过查询相关信息:2022年11月4日至19号0--24时,湖南省疫情通报:新增本土确诊4例 ,长沙市1例 ,湘潭市1例,郴州市1例,娄底市1例 ,均为管控人员中发现。新增本土无症状感染者105例,株洲市36例。湘西自治州26例 。常德市16例。

全国中高风险地区的分布

〖壹〗 、全国风险等级查询入口国务院微信小程序用户可通过微信搜索“国务院客户端 ”小程序,进入后点击“疫情风险查询”功能 ,即可查看全国中高风险地区实时名单。该平台数据由国家卫生健康委员会提供,更新及时且权威 。

〖贰〗、可以通过微信国家政务服务平台查看最新的全国中高风险疫情地区分布,具体步骤如下:进入微信国家政务服务平台:打开微信 ,在搜索栏输入“国家政务服务平台”,进入该程序页面。点击各地疫情风险等级查询:在程序页面中,找到并点击“各地疫情风险等级查询 ”选项。

〖叁〗、中高风险地区分布全国中高风险地区情况:截止到9月13日16点 ,全国除云南瑞丽大等贺村处于中风险地区以外,其他4个中风险 、1个高风险地区均与福建疫情有关 。福建中高风险地区来源:这5个福建的中高风险地区来自福建仙游县和泉州市,说明疫情范围相对集中在局部区域 ,其他地区未受影响。

湖南省华容县疫情风险等级划分

中风险区。查询相关资料显示 ,截至到2022年9月12日湖南省华容县疫情风险等级属于中风险地区,华容县章华镇兴南村、章华镇南门菜市场采取措施,足不出区、错峰取物 。区域内连续7天无新增感染者 ,且第7天风险区域内所有人员完成一轮核酸筛查均为阴性,降为低风险区。

湖南省各县市区新冠肺炎疫情风险等级分类名单如下:高风险地区0个。中风险地区C类3个:资阳区 、祁阳县、汨罗市 。

中高险地区有哪些呢

〖壹〗、根据最新信息,河南近来因空气污染启动橙色预警的中高风险地区主要集中在以下城市:郑州 、洛阳 、焦作、济源、濮阳 、周口 。近期空气质量分阶段情况 11月4-5日:受东南风影响 ,污染逐渐积累,河南中北部及西部(如郑州、焦作、洛阳等)可能出现中度污染。

〖贰〗 、中风险地区是以县市区为单位,14天内有新增确诊病例 ,累计确诊病例不超过50例,或累计确诊病例超过50例,14天内未发生聚集性疫情为中风险地区。而高风险地区 ,是以县市区为单位,累计病例超过50例,14天内有聚集性疫情发生为高风险地区 。

〖叁〗、高风险地区:2个房山区窦店镇于庄村 房山区窦店镇燕都世界名园社区 中风险地区:2个房山区窦店镇田家园村 房山区窦店镇小高舍村 低风险地区:除上述中高风险地区外 ,房山区全市其它地区均为低风险地区。

〖肆〗、高风险地区是指本行政区域内累计确诊病例超过5例 ,14天内有聚集性疫情发生。病例和无症状感染者居住地,以及活动频繁且疫情传播风险较高的工作地和活动地等区域,划为高风险区 。原则上以居住小区(村)为单位划定 ,根据流调研判结果可调整风险区域范围。实行封控措施,期间“足不出户 、上门服务”。

〖伍〗、高风险区是指病例和无症状感染者的居住地,以及活动频繁且疫情传播风险较高的工作地、活动地等区域 。高风险区原则上以居住的小区或者村为单位划定 ,可根据流行病学调查的结果进行研判 、调整风险区域范围。高风险区采取“足不出户、上门服务”的封控措施。

〖陆〗、疫情所在县市区指的是有疫情发生的地区 。中高风险地区所在县(市 、区)指被划定为中高风险地区的村/街道/社区/小区所在的那个县(市 、区)。根据居民近期旅行史或居住史、近来健康状况、病例密切接触史等判断其传播疾病风险,将居民划分为高风险 、中风险、低风险人员,采取针对性的管控措施。

全国疫情“中高风险”地区一览

截至近来 ,国内共有2个高风险地区,76个中风险地区,主要分布在陕西省、河南省 、浙江省等地 ,以下为详细信息(数据不包括港澳台地区):高风险地区:具体地区名单会随疫情形势动态调整,可通过权威渠道实时查询 。

中风险地区:以县市区为单位,存在以下两种情况之一的地区:14天内有新增确诊病例 ,且累计确诊病例不超过50例;或累计确诊病例超过50例 ,但14天内未发生聚集性疫情 。低风险地区:以县市区为单位,无确诊病例或连续14天无新增确诊病例的地区。

查询方式:点击进入上海本地宝的风险专题页面,可获取全面的风险地区数据。附加功能:关注微信公众号“上海本地宝” ,在对话框搜索【风险】,即可便捷获取实时更新的全国疫情风险等级和中高风险地区名单 。注意:以上数据仅限于中国大陆地区,不包括港澳台。

截至3月21日24时 ,全国现有38个高风险地区,602个中风险地区。以下是高风险地区的详细名单:天津市 西青区(2个):精武镇“和光尘樾 ”一期建筑工地,西营门街跃升里商业街西区(三区) 。河西区(1个):天塔街清海湾大众浴池。滨海新区(1个):天津临港经济区东方星城。

通过全国疫情风险等级查询小程序进行查询 。

全国疫情高中低风险区信息可通过国家政务服务平台或国务院客户端的疫情风险等级查询服务获取 ,具体操作如下:查询入口:在百度App搜索框输入【疫情风险等级查询】,点击搜索结果中的国家政务服务平台或国务院客户端提供的查询服务。操作步骤:进入查询页面:点击搜索结果中的“疫情风险等级查询”服务。

上一篇:兴文县疫情地区划分图表(兴文县有疫情吗)
下一篇:对受疫情严重地区融资(对受疫情严重地区融资的看法)
相关文章

 发表评论

暂时没有评论,来抢沙发吧~