莱阳疫情是什么风险地区(莱阳疫情是什么风险地区呢)

南城 5 2026-03-17 02:30:10

莱阳是否中高风险地区

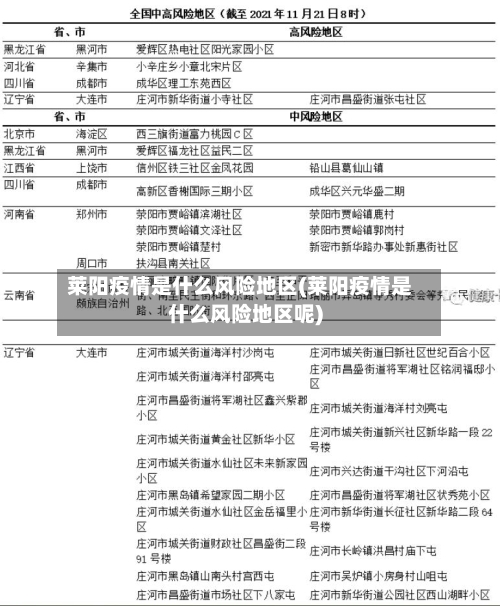
莱阳不是中高风险地区。截止2022年10月6日,山东共有中风险地区1处 ,现有封控区 、管控区、防范区0个 。中高风险区是:日照东港区正阳路兴安社区迎宾生活区。

莱阳疫情是什么风险地区(莱阳疫情是什么风险地区呢)-第1张图片

不是。截止到2022年10月7日,通过查询莱阳防疫规定显示:该地区不是中高风险地区,是常态化防控区域 ,居民可以正常外出参加工作 。

莱阳疫情是什么风险地区(莱阳疫情是什么风险地区呢)-第2张图片

莱阳位于烟台,适用烟台的相关规定 外地来烟人员 来烟返烟人员,提前3天向目的地社区(村居)报备。有风险地区旅居史或与感染者同乘航班、火车 、公共汽车等涉疫风险的人员要立即向社区(村居)、住宿宾馆和单位报告 ,配合落实隔离医学观察。

莱阳疫情是什么风险地区(莱阳疫情是什么风险地区呢)-第3张图片

龙口市人可以去莱阳 。通过查询相关公开信息可知,中、高风险地区人员暂缓来莱返莱,烟台龙口地区近来没有低 、中、高风险区域 ,都是常态化防控区 ,外来人员如实提供活动轨迹和个人健康状况等信息,并配合落实核酸检测、健康监测 、医学观察 、跟踪随访等防控措施。

如非必要,近期不要前往北京。确需离开莱阳前往北京 ,请提前3天向所属村居报备 。5月30日以来从北京到莱阳的人员,要第一时间主动向所属村居或属地镇街报备,配合做好疫情防控工作 。

据我所知 ,现在山东莱阳进入需要48小时内的核酸。疫情防控 最近更新时间为2022年7月20日12时,建议出行前先拨打当 地电话询问 离开烟台市 烟台市最新防疫政策 1.近期有外出旅行史的人员,请密切关注疫情发生地区公布的病例和无症状感染者流调轨迹信息和中高风险区信息。

2022年9月13号莱阳疫情怎么样了

暂无高中低风险地区 。莱阳市 ,山东省辖县级市,由烟台市代管。通过查询莱阳疫情防控中心可知,截止2022年09月13日 ,莱阳暂无高中低风险地区,全域都是常态化防控区域。近期疫情防控形势严峻,为有效减少人员流动、聚集 ,降低疫情输入扩散风险 。

本土无症状感染者3:系外市确诊病例在莱阳市密切接触者 ,集中隔离期间核酸检测阳性。境外输入确诊病例:系自韩国入境旅客,集中隔离期间核酸检测阳性,临床分型轻型。近来 ,上述5人均在定点医院隔离治疗 。截至3月13日24时,全市现有本土确诊病例6例,本土无症状感染者9例。

然而到了9月12日 ,“梅花”移动速度缓慢徘徊,深层冷水上翻,使得强度有所减弱。与此同时 ,第13号台风“苗柏 ”突然生成,虽然它身处西北太平洋深处,对我国没什么影响 ,但它的生成,无疑增加了海上剧情的复杂度 。9月13日凌晨,“梅花”移入温暖的东海南部海域 ,并在早晨5点钟重新加强为强台风级。

低风险地区是涉疫区吗

〖壹〗、低风险属于涉疫地区 ,疫情低风险地区是指:省内部分市有疫情,除有疫情的市外其他市就属于疫情低风险地区。高风险地区:一般是指累计新冠病例超过了50例,同时〖Fourteen〗 、天内是有聚集性疫情发生 。中风险区域:14天以内有新增新冠确诊病例 ,合计新冠肺炎确诊病例未超过50病例;共合计确诊的病例超过50例,14天之内未未发生聚集性疫情 。

〖贰〗、无风险地区和低风险地区区别在于含义不同和风险程度不同,无风险地区意思就是没有危险地区 ,低风险区是当地无确诊病例,或连续14天无新增确诊病例。低风险地区不代表没有风险,有些地区刚刚从高危和中危疫情的减少(调整)中走出来。

〖叁〗、同一个市但不是风险区算是中高风险地区所在市的低风险区域 。风险地区一般是按照疫情严重程度 ,以县级为单位划分出来的地区,一般可以将其分为低风险地区 、中风险地区以及高风险地区三类。如果是与中、高风险地区同市但是不同区的话,那么只能算是算是中高风险地区所在市的低风险区域。

〖肆〗、《新型冠状病毒肺炎防控方案(第九版》对中高风险地区和低风险地区重新进行了划分 ,近来已无涉疫区的概念 。低风险地区为中 、高风险所在县(市、区、旗)的其他地区,来琼无需隔离。

〖伍〗 、国内低风险地区流动近来,国内大部分省份已取消常态化核酸检测要求 ,低风险地区人员跨省流动通常无需提供核酸阴性证明 ,仅需查验健康码绿码即可通行(如云南、海南等非涉疫区政策)。此类政策适用于日常出行、旅游等场景,但需确保出发地和目的地均为低风险区域 。

〖陆〗 、即以县市区为单位,无确诊病例或连续14天无新增确诊病例为低风险地区。14天内有新增确诊病例 ,累计确诊病例不超过50例,或累计确诊病例超过50例,14天内未发生聚集性疫情为中风险地区。累计病例超过50例 ,14天内有聚集性疫情发生为高风险地区 。

上一篇:部分地区的疫情管控措施(部分地区的疫情管控措施是什么)
下一篇:【冷水滩有哪些地区有疫情,冷水滩有哪些地区有疫情发生】
相关文章

 发表评论

暂时没有评论,来抢沙发吧~