青岛疫情高风险地区名单(青岛疫情高发区)

南城 7 2026-03-17 07:51:12

青岛属于疫情什么风险地区最新

〖壹〗 、不是所有外省来青岛的人员都需要隔离14天,具体隔离要求需根据出发地疫情风险等级及行程轨迹确定 。青岛最新隔离规定如下:中高风险地区人员:暂缓来青 ,确需来青的,抵达后需进行14天集中隔离和7天健康监测。中高风险地区所在区县(市、区、旗)人员:抵达后需进行7天集中隔离和7天健康监测。

青岛疫情高风险地区名单(青岛疫情高发区)-第1张图片

〖贰〗 、截至近来,山东省存在中风险地区 ,暂无高风险地区 。其中 ,青岛市黄岛区九龙江路53号甘水湾小区被列为中风险地区,并划定为封控区 。

青岛疫情高风险地区名单(青岛疫情高发区)-第2张图片

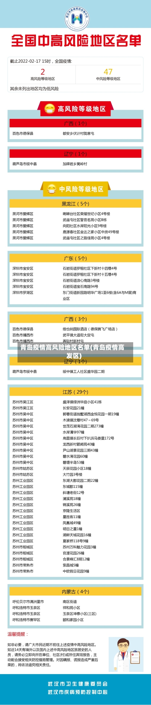
〖叁〗 、截至2022年3月6日23:00更新信息,青岛市存在高风险地区 ,具体为莱西市第七中学(龙口东路25号)和莱西市龙口东路18号安居小区。以下是详细信息:莱西市第七中学(龙口东路25号):自2022年3月5日零时起,被调整为高风险地区。

全国中高风险地区最新名单(附实时查询入口)

〖壹〗、全国风险等级查询入口国务院微信小程序用户可通过微信搜索“国务院客户端”小程序,进入后点击“疫情风险查询 ”功能 ,即可查看全国中高风险地区实时名单 。该平台数据由国家卫生健康委员会提供,更新及时且权威。

〖贰〗、最新全国风险地区名单可通过本地宝——全国疫情中高风险地区名单查询器实时查询。查询平台:本地宝——全国疫情中高风险地区名单查询器查询入口:点击进入(实时更新)本地宝的全国疫情风险等级名单查询系统由小编们实时维护,风险地区有调整时会第一时间更新专题 ,确保用户获取的信息准确且及时 。

〖叁〗 、全国中高风险地区名单可通过以下方式实时查询:国务院官方微信小程序:查询方式:直接点击进入该小程序,即可获取最新的全国风险等级信息。信息来源:数据来源于各地政府和卫健委的官方发布,确保信息的权威性和准确性。

现在青岛黄岛区哪里为中风险地区?

截至2022年3月2日零时 ,青岛黄岛区中风险地区为九龙江路53号甘水湾小区 。具体说明如下:划定依据:根据国务院联防联控机制有关规定,经综合研判,市委统筹疫情防控和经济运行工作领导小组(指挥部)决定将该区域列为中风险地区 ,并划定为封控区。风险等级动态性:风险等级会随疫情形势变化而调整 ,需以最新官方通报为准。

截至近来,山东省存在中风险地区,暂无高风险地区 。其中 ,青岛市黄岛区九龙江路53号甘水湾小区被列为中风险地区,并划定为封控区。

自2022年3月2日零时起,青岛黄岛区九龙江路53号甘水湾小区被列为中风险地区 ,并划定为封控区,青岛市其他区域风险等级保持不变。具体说明如下:风险等级调整依据:根据国务院联防联控机制有关规定,市委统筹疫情防控和经济运行工作领导小组(指挥部)综合研判后作出上述决定 。

青岛疫情最严重的地方

青岛疫情最严重的地方在即墨区 。根据疫情防控中心发布的消息 ,青岛高风险地区都是在即墨区,一共8个,30个中风险地区也都是在即墨区。

青岛疫情最严重的地方在即墨区根据疫情防控中心发布的消息 ,青岛高风险地区都是在即墨区,一共8个,30个中风险地区也都是在即墨区。

截至2022年3月10日0时至12时 ,青岛市南区新增1例本土确诊病例(轻型)和1例无症状感染者 ,均与莱西疫情关联,近来均在定点医院隔离治疗 。 以下是具体信息:新增病例情况 确诊病例:1例(病例303),系莱西疫情关联病例 ,诊断为轻型。无症状感染者:1例,同样为莱西疫情关联病例。

青岛市市北区为什么是中风险

〖壹〗、疫情危险等级划分为:高风险地区,一般是指累计新冠病例超过了50例 ,同时〖Fourteen〗、天内是有聚集性疫情发生;中风险区域,14天以内有新增新冠确诊病例,合计新冠肺炎确诊病例未超过50病例合计确诊的病例超过50例 ,14天之内未未发生聚集性疫情;低风险地区,没有确诊新冠肺炎病例,或连续14天都无新增加确诊新冠病例 。

〖贰〗 、青岛市市北区是高风险级别。高风险等级地区 ,一般为病例和无症状感染者居住地,以及活动频繁且疫情传播风险较高的工作地和活动地等区域 。高风险区原则上以居住小区(村)为单位划定,可根据流调研判结果调整风险区域范围 ,采取“足不出户、上门服务”等封控措施 。

〖叁〗、历史数据借鉴2022年市北区治安公报显示 ,该公园全年报警量仅占全区公园类场所的6%,主要为财物遗失纠纷。相比其他城市公园,其发案率处于中低水平。需要特别说明的是 ,任何公共场所都可能存在治安隐患,但通过基础防范完全能够有效规避风险 。

上一篇:【上海没有疫情区的地区,上海没有疫情区的地区名单】
下一篇:怎么能看地区疫情情况/如何查看地区疫情
相关文章

 发表评论

暂时没有评论,来抢沙发吧~