可以通过【i深圳】APP查询是否疫情管控区,具体方法如下:打开APP并选取入口:打开【i深圳】APP ,在页面上选取【疫情防控】点击进入 。进入防疫重点区域模块:在疫情防控页面中,点击【防疫重点区域】选项。

打开地图软件,搜索“疫情管控地图” ,可以迅速找到封控区、管控区 、防范区的具体位置信息,一目了然。选取对应的地址后,即可确认自己是否位于管控区内 。在疫情管控区域划分中 ,封控区、管控区、防范区有各自的标准。

可以通过腾讯地图的疫情管控地图功能来查询自己是否处于封控区,具体操作如下:工具/原料:需准备一部安装有腾讯地图(版本v21)的智能手机,以iPhone8(iOS11系统)为例。操作步骤:打开腾讯地图:在手机上启动腾讯地图应用,并完成登录 。进入图层设置:在应用首页面 ,找到并点击【图层】选项。

首先在手机上打开并登录腾讯地图,并在首页面点击【图层】。再点击【疫情管控地图】。这样就可以查看到自己是否在封控区 。如果定位的位置不在封控区标识的区域内,就证明自己所处区域不在封控区内。反之 ,自己所处的区域就在封控区内。
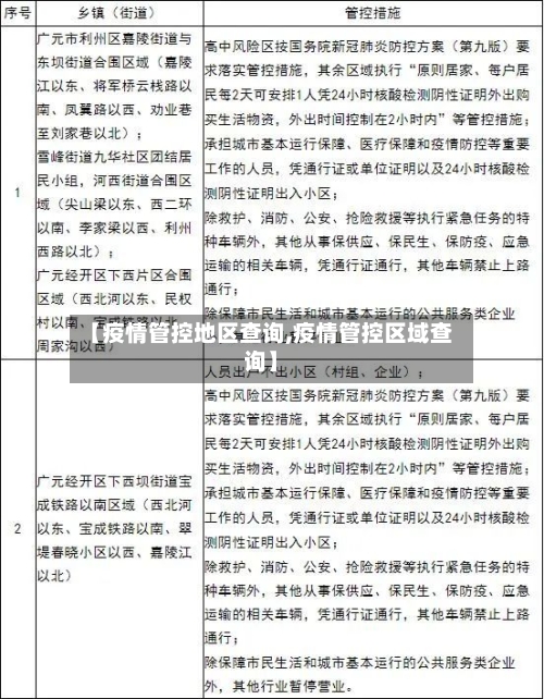
广州封控区和管控区可通过以下方式查询:查询入口:可直接查看广州封控区 、管控区、防范区地图获取相关信息 。温馨提示:查询过程中,可选取区,查看所在区封控区管控区防范区范围。
在搜索框中输入“国家政务服务平台 ” ,点击搜索结果进入详情功能页面。选取“各地疫情风险等级查询”功能:在详情功能页面中,找到并点击“各地疫情风险等级查询”功能 。选取所处区域进行查询:进入查询页面后,选取自己所在的区域(如省、市 、区等) ,系统将显示该区域是否为管控区以及相应的风险等级。
信用类管控名单 失信被执行人名单:可通过中国执行信息公开网(http://zxgk.court.gov.cn/),输入姓名、身份证号,查询是否被列为失信被执行人及具体案件信息;或通过信用中国网站(https://) ,下载“个人信用报告 ”,其中包含司法判决、行政处罚等信用信息。
法律分析:二级管控是指公安机关负责对涉嫌吸毒人员进行检测,对吸毒人员进行登记并依法实行动态管控 。法律依据:《戒毒条例》第四条 县级以上地方人民政府设立的禁毒委员会可以组织公安机关、卫生行政和负责药品监督管理的部门开展吸毒监测 、调查,并向社会公开监测、调查结果。
强制戒毒后要到户籍所在地或者现居住地乡(镇)人民政府、城市街道办事处报到 ,接受定期和不定期的尿检,户籍所在地或者现居住地乡(镇)人民政府 、城市街道办事处会开出证明,三年后可用证明申请撤销动态监管。三年内没有重复吸毒记录 ,然后可以申请取消动态管控 。
022年全国封控管控地图可通过关注地方本地宝公众号获取,以广州为例,可通过“广州本地宝”公众号查询封控地图、封控管控区范围及服务热线等信息。以下是详细介绍:查询方式:微信搜索公众号“广州本地宝” ,关注后在对话框回复【封控】,即可获取广州疫情封控地图查询入口。
深圳尚未全部解封,福田区、南山区 、罗湖区等区域仍有部分封控区和管控区。封控区和管控区地图查询:可通过以下图片入口查看具体范围:福田区特殊管控措施:滨河路以南、侨城东路以东、红岭南路以西区域未实现社会面动态清零 ,管控措施由福田区疫情防控指挥部根据疫情形势另行公告 。
以广州为例,查询全国封控管控地图,可以指定区域 ,了解所在区域的封控 、管控和防范范围。查询入口为:同时,您还可以查询封控管控区内的服务热线。广州疾控中心提醒,因疫情防控需要,部分重点场所涉及的人员可能会被赋黄码 。如您发现自己被赋黄码 ,需注意以下几点:首先,黄码人员需立即向所在社区报告。
本地宝封控/管控/防范地图查询查询入口:通过微信搜索公众号“广州本地宝 ”,关注后在对话框回复【封控】 ,获取查询入口链接。操作流程:进入链接后,选取所在区域(如天河区、越秀区等) 。地图会显示封控区、管控区 、防范区的具体范围,可通过缩放地图查看细节。
操作。方法/步骤:首先在微信上打开【北京本地宝】小程序 ,并点击【风险 进出京】选项 。弹出菜单后,点击【封/管控地图】功能。进入地图后,即可查看北京市的【封控区】、【管控区】以及【防范区】信息。若需查询其他城市 ,可通过切换城市功能,查看全国所有城市的封控区、管控区及防范区分布 。

发表评论
暂时没有评论,来抢沙发吧~