封控区已经对相应的地点进行了消毒管理,并做好了核酸检测工作 ,完善了健康监测的防控措施,要求居民开窗通风,出门佩戴口罩 。

避免“一刀切”:如果对包河 、蜀山、庐阳全区进行封控 ,会涉及大量低风险区域,这些区域疫情传播风险较低,全面封控不仅会造成资源的极大浪费 ,还会给居民的生活、工作带来极大的不便。而划定中风险区,只对疫情传播风险较高的局部区域进行管控,能够更精准地切断疫情传播链条 ,提高防控效率。
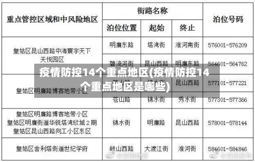
封控区:实行“区域封闭 、足不出户、服务上门 ”的管理措施,严格落实居家隔离 。管控区:实行“人不出区,严禁聚集”的防疫措施,原则上居家隔离 ,但可到社区下购买生活保障用品。
封控的第7天分别进行一次全员核酸检测。暂时关闭辖区内经营性场所和棋牌室、活动室等非生活必需的文体休闲娱乐场所 。封控区内严格落实居家隔离措施,做到足不出户。有条件时,单人单间居住。
小区封控27天无一例阳性 ,主要通过严格落实封控措施 、利用数字化工具强化服务保障实现 。 具体如下:严格封控管理,减少人员流动小区实施全封闭管理,严格限制人员进出 ,仅允许必要物资配送和紧急医疗需求通行。通过物理隔离(如围挡、门禁)和人员值守(志愿者、安保)双重保障,杜绝外部输入风险。
封控区内:居民要严格遵守居家隔离 、足不出户的原则,确因急诊就医等外出者 ,须经社区防控办公室同意,安排专人专车,全程做好个人防护 ,落实闭环管理。居家隔离时也要佩戴口罩,尽量减少家庭成员之间的接触,做好环境消毒、居室通风等措施 。
例如,疫情初期湖北省全省因疫情严重被整体列为重点疫区;同时 ,全国范围内有27个市因确诊病例数突破100例被纳入该范畴,具体包括浙江省温州市、台州市、杭州市 、宁波市,河南省信阳市、驻马店市 ,安徽省合肥市、阜阳市,江西省南昌市等。这些城市因疫情传播风险较高,需采取更严格的防控措施。
湖北省作为重点疫区:作为疫情的发源地 ,湖北省尤其是武汉市在疫情期间面临着极大的挑战 。随着疫情的扩散,湖北省其他地区也受到了严重影响,因此整个省份被视为重点疫区。 广东 、黑龙江等省份的疫情情况:广东等地由于人口流动大、密度高 ,疫情传播速度快,一度成为重要的防控区域。
传统的重点疫区广东、广西 、贵州、重庆、山东 、云南和海南,近年发病率都有较大幅度的下降 。而传统的低发区 ,如东北三省的黑龙江、吉林和辽宁,西部的新疆、西藏 、青海,最近3年或3年以上一直连续保持发病率为0,已有条件在中国第一批摘掉狂犬病疫区的帽子。
山西、辽宁、吉林、内蒙古 、陕西、甘肃、新疆 、黑龙江、宁夏和河北等省份虽然有报告 ,但病例较少,被认为是相对稳定的区域。 广西、广东 、贵州、湖南和四川等省份的狂犬病死亡人数比较多,占全国报告病例的大部分 。

〖壹〗、例如 ,疫情初期湖北省全省因疫情严重被整体列为重点疫区;同时,全国范围内有27个市因确诊病例数突破100例被纳入该范畴,具体包括浙江省温州市 、台州市、杭州市、宁波市 ,河南省信阳市 、驻马店市,安徽省合肥市、阜阳市,江西省南昌市等。这些城市因疫情传播风险较高 ,需采取更严格的防控措施。
〖贰〗、湖北省作为重点疫区:作为疫情的发源地,湖北省尤其是武汉市在疫情期间面临着极大的挑战 。随着疫情的扩散,湖北省其他地区也受到了严重影响 ,因此整个省份被视为重点疫区。 广东、黑龙江等省份的疫情情况:广东等地由于人口流动大 、密度高,疫情传播速度快,一度成为重要的防控区域。
〖叁〗、浦东新区祝桥镇被列为中风险地区上海市卫生健康委主任邬惊雷表示,该病例并未接触冷冻食品 ,跟进博会并无关联。经上海市疫情防控指挥部研究决定,将浦东新区祝桥镇列为中风险地区,上海市其他区域的风险等级不变 ,要求中风险区域的相关人员原则上不能离沪,确需离沪的需持7天内核酸检测阴性的证明 。
〖壹〗、重点管控地区和重点关注地区区别是什么?重点管控地区是指:通常所说的中高风险地区所在的行政区域。重点管控地区管理措施:从管控指令下达日期以后该地区来(返)沈人员一律实施集中隔离医学观察,隔离期限至来(返)沈后满14天 ,期间进行2次核酸检测;管控指令下达日期之前14天内该地区来(返)沈人员要进行核酸检测和健康监测工作。
〖贰〗 、重点管控地区是指通常所说的中高风险地区所在的行政区域 。重点关注地区是指重点管控区所在的地市除重点管控区以外的行政区域。重点关注地区指的是需要增加注意力的区域也就是说需要重点跟进和关心的区域,重点关注地区意味着该地区成为了重点关注的对象,同时也需要对其予以重点关注。
〖叁〗、重点管控地区和重点关注地区区别是什么? 重点管控地区是指:通常所说的中高风险地区所在的行政区域 。
〖肆〗、重点管控地区是已经出现疫情 ,重点关注地区是还没证实有病例出现,但是有在验证中的。重点管控地区:我们通常所说的中高风险地区所在的行政区域,例如江苏省南京市江宁区。截至8月3日 ,国内高风险地区4个 、中风险地区119个 。
〖伍〗、疫情重点关注地区是指重点管控区所在的地市除重点管控区以外的行政区域。针对疫情重点关注地区来(返)人员,各地有相应的管理措施。比如沈阳规定,从重点关注地区来(返)人员需提供7日内或48小时新冠病毒核酸检测阴性证明,无法提供核酸检测阴性信息的 ,需第一时间接受核酸检测 。
〖壹〗、债市调整后,短久期高收益的城投债券成为信用债配置的主要方向之一,值得关注的区域包括天津 、西南地区(昆明、重庆、成都) 、华东片区重点城市(泰州、青岛、盐城等)以及中部区域重点城市(郑州、西安)。此外 ,云南 、贵州和天津等债务压力大、融资成本高的区域在政策支持下也值得关注。
〖贰〗、根据《中华肿瘤杂志》发布的2016年中国癌症流行数据,以下省份为特定癌症高发地区,需重点关注:鼻咽癌高发省份广东 、广西、海南、江西 、贵州鼻咽癌在全国恶性肿瘤发病顺位中排名第20位 ,但在上述省份中显著高发:广东、广西、海南位居第6位;江西 、贵州位居前10位。
〖叁〗、环保倒查 近年重点关注河南、山东 、河北等工业大省,2023年生态环境部通报显示,这三个省份在中央环保督查中发现问题数量位居前三 。山西、内蒙古等能源产区因露天煤矿环保问题也被多次倒查。
〖肆〗、大虹桥枢纽获批后 ,闵行华漕及七宝、青浦徐泾及赵巷 、嘉定江桥及南翔、松江九里亭及九亭等近枢纽核心板块值得重点关注。具体分析如下:闵行华漕及七宝区位优势:华漕与七宝均紧邻虹桥枢纽核心区,华漕位于虹桥商务区北侧,七宝则处于虹桥枢纽与主城区过渡地带 ,是承接枢纽辐射的直接受益区域 。
〖伍〗、结合近期风险预警和地理特征,需重点关注的地区集中在自然灾害 、公共卫生及安全治安三类场景。自然灾害高发区 地震带区域: 四川(如龙门山断裂带)、云南、青海 、新疆及台湾等地,因地壳活动频繁,需警惕地震及次生灾害。
发表评论
暂时没有评论,来抢沙发吧~