〖壹〗 、关注疫情 ,合理安排出行非必要不出行:市民应密切关注国内疫情动态,非必要不前往中高风险地区及疫情发生地区,非必要不出市。中高风险地区人员来胶管理:中、高风险地区人员暂缓来胶 ,确需来胶的,需持当地疫情防控指挥部审批证明,并携带48小时内核酸检测阴性证明 。

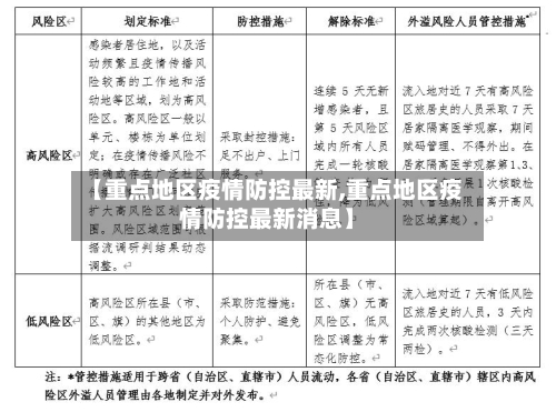
〖贰〗、湖州路早市区域(胶州公园西门 ,含公共卫生间)胶北西谷便民市场(北外环路与龙溪路交叉路口往西南约100米)解除管控措施的区域 胶州阳光小区(封控区域以外的部分)湖州路政府家属院 说明与注意事项 解除时间:上述区域自2022年4月22日8时起正式解除封控或管控措施。

〖叁〗 、湖州路政府家属院 后续防疫要求通告强调,解除封控、管控措施后,市民仍需严格遵守防疫规定,具体包括:个人防护:坚持佩戴口罩、勤洗手 、常通风 ,保持安全社交距离。减少聚集:避免非必要的聚集性活动,降低疫情传播风险 。配合管理:继续配合社区及相关部门落实常态化疫情防控措施。

〖肆〗、山东胶州通过精细化服务与人文关怀,为隔离人员提供全方位暖心保障。
〖伍〗、近来山东省内低风险地区返回青岛需要提前3天向目的地社区(村委)报备 ,具体防疫要求以社区(村委)实际规定为准 。以下是详细说明:报备要求根据现行政策,山东省内各地市均为低风险区,但返青人员需提前3天向目的地社区(村委)报备。此措施旨在加强人员流动管理 ,便于社区掌握返青人员信息并落实后续健康监测。

〖壹〗、承办5桌以上宴会等聚餐活动的餐饮单位须严格做好疫情防控工作。自行举办5桌以上宴会等聚餐活动的个人,须向属地社区居委会或村委会报备,落实属地疫情防控规定 。旅游景区和公共场馆管理:落实“限量 、预约、错峰”要求 ,控制人员接待上限。落实门票预约、现场测温 、验码、扫场所码、佩戴口罩等措施,及时疏导客流。
〖贰〗 、月28日,湖北省新冠疫情防控指挥部发布通知 ,对元旦春节期间疫情防控工作进行部署,要求按照减少人员流动、减少人员聚集、减少旅途风险 、加强个人防护、加强社区防控、加强外防输入的总体思路,优化“以严防输入为重点严防反弹”措施,严格落实“四方责任 ” ,坚决守住冬春季疫情防线 。
〖叁〗 、“两节”期间返乡和外出需加强个人防护,严格遵守疫情防控要求,具体注意事项如下:返乡与外出通用防护措施全程规范佩戴口罩:在公共交通工具(如火车、飞机、长途客车)、电梯等密闭场所 ,以及超市 、商场、车站等人群聚集的室外场所,必须全程佩戴医用外科口罩或N95口罩,确保口罩覆盖口鼻并贴合面部。
〖肆〗、跨省旅行建议“点对点”往返 ,减少中转或停留站点,降低途中感染风险。途中防护:全程规范佩戴口罩,尤其在密闭交通工具(如飞机 、火车)或服务区等公共场所 。保持手部卫生 ,接触公共物品后及时消毒,避免用手触摸口鼻。返京后健康监测:主动向社区报备行程,配合查验健康码、行程卡及核酸检测证明(如有要求)。
〖壹〗、022年春节期间北京疫情防控政策核心要求为“非必要不出京 ” ,出京返京人员需减少出行目的地并避免回京后7日内聚集,具体政策及补充措施如下:核心防控政策非必要不出京:倡导市民就地过年,减少跨省市流动 。
〖贰〗 、若确诊新冠肺炎,需积极配合流调部门 ,如实报告行程及密接人员信息。密接人员需按防疫要求进行隔离观察,避免隐瞒行程导致疫情扩散。其他建议关注政策更新 北京市疫情防控政策可能动态调整,返京前需通过“北京健康宝”或官方渠道确认最新要求 。
〖叁〗、政策背景全球疫情高位运行:当前全球疫情大流行仍在高位运行 ,国内多地接连发生疫情,防控形势严峻复杂。“两节”人员流动频繁:元旦、春节期间人员流动更加频繁,又正值北京冬奥会和冬残奥会举办 ,做好疫情防控至关重要。
〖肆〗 、建议市民比较好不要进行跨多省旅游,时刻关注当地疫情信息和防控措施。返京政策回京7日内不参加聚集活动:出京探亲、旅游人员回京后7日之内不参加聚集活动,降低疫情传播风险 。探亲旅游防控措施减少目的地不聚集:春节期间人员流动加大 ,市民要保持对病毒的警惕性,少聚餐、少聚会,少去人员密集场所。
〖伍〗 、春节期间疫情防控的特殊考量人口流动高峰的应对 春节是人口流动高峰期 ,北京通过“非必要不出京”政策,减少人员跨区域流动,降低输入性风险。对返京人员实施核酸检测和健康监测,确保疫情不因人员流动反弹 。社区防控与个人防护强化 社区加强出入管理 ,落实测温、扫码等措施,及时发现异常情况。
〖陆〗、政策实施时间与背景北京自1月22日起实施新政策,持续至3月底。此举是为应对当地首例奥密克戎病例 ,加强春节及冬奥会期间的疫情防控 。政策覆盖中国新年假期(1月31日-2月6日)和北京冬季奥运会(2月4日-20日),旨在降低人员流动带来的传播风险。
发表评论
暂时没有评论,来抢沙发吧~