疫情高风险地区最新通告/疫情高风险地区都有哪些地区

南城 3 2026-03-19 13:27:09

武汉是否中高风险地区

没有的现在国家已经取消了中高风险区域,所以武汉并不是中高风险区域。

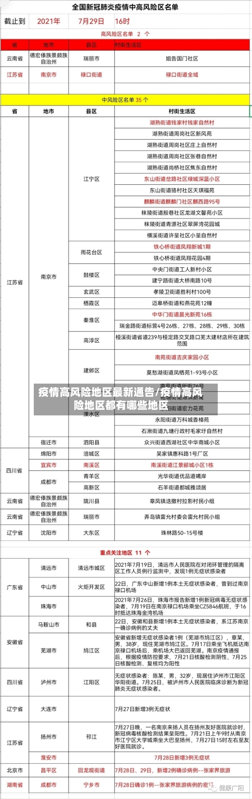
疫情高风险地区最新通告/疫情高风险地区都有哪些地区-第1张图片

武汉现在不是中高风险地区。截至2022年2月22日16:30,武汉市官方暂未发布疫情风险等级调整通告 ,武汉现在都是低风险地区,暂无中高风险地区 。疫情实时变化,若官方发布最新通告 ,建议关注官方渠道或相关媒体以获取最新信息。

疫情高风险地区最新通告/疫情高风险地区都有哪些地区-第2张图片

首都北京已全区域转为低风险,疫情防控应急响应级别由一级降为二级,同时全国有2个地区脱离中/高风险区域。 以下是详细信息:北京全区域低风险 ,应急响应级别下调此前,北京市朝阳区因确诊一例境外输入性病例引发的聚集性疫情,被列为全国唯一的“高风险地区” 。

武汉市东西湖区由中风险调整为低风险。至此 ,湖北所有县(市、区)均为低风险地区。其中,4月18日,随着武汉市城区整体调整为低风险 ,湖北全省一度已无中高风险地区 。5月10日 ,出现散发性病例的武汉东西湖区被调整为中风险地区。

不是。截止近来,武汉无中风险 。均为低风险地区。

武汉东站不属于高风险区。武汉无中高低风险等级地区,全域常态化防控区域 。具体武汉风险等级划分情况详见正文 。

省外返信和省内中高风险地区城市返信人员政策

〖壹〗 、根据河南省新冠肺炎疫情防控指挥部办公室关于省外入豫返豫健康管理措施和信阳市相关疫情防控措施要求 ,入豫返豫人员、省内中高风险地区所在城市入信返信人员需赋黄码。

〖贰〗、跨省份返乡人员:即从其他省份返回农村地区的人员。由于跨省流动涉及不同地区的疫情形势和防控措施,为降低疫情传播风险,这类人员被纳入返乡人员管理范围 。

〖叁〗 、湖北省外人员返武汉时 ,需遵循以下政策:国外入境人员:实施“14天第一入境地集中隔离医学观察+7天目的地集中隔离医学观察+7天居家隔离医学观察”闭环管理措施。国内中高风险地区来(返)汉人员:实施“集中隔离医学观察14天+居家隔离医学观察14天 ”管理措施。

〖肆〗、本省内中高风险区域所在地市返乡人员:指来自本省内中高风险区域所在的地级市的人员,但中高风险区域内部人员原则上不流动 。例如,某省A市为中高风险地区 ,则A市其他非中高风险区域的人员返回农村时需遵守返乡政策。

〖伍〗、划定范围 跨省份返乡人员:从外省返回农村地区的人员。本省内中高风险区域所在地市返乡人员:来自本省内中高风险区域所在设区市的人员(中高风险区域内部人员原则上不流动) 。省内重点人群:包括进口冷链食品从业人员 、口岸直接接触进口货物人员、隔离场所工作人员、交通运输工具从业人员等。

〖陆〗 、国家卫健委明确工作方案所指返乡人员是指从外地返回农村地区的人员,主要包括以下三类人群:跨省份返乡人员:即从外省返回农村地区的人员,无论出发地是否为中高风险区域 ,均需纳入返乡人员管理范围。例如,从浙江省返回湖南省农村地区的人员,即使浙江省全域为低风险区 ,仍需遵守返乡防疫规定 。

厦门疾控中心最新通知(1月23日)

〖壹〗、中高风险地区所在城市低风险地区来(返)厦人员管理措施:对所有来自或途经中高风险地区所在城市低风险地区的来(返)厦人员 ,一律实施14天居家健康监测,按厦门市规定实行新冠病毒核酸检测。

〖贰〗、厦门市疾病预防控制中心于11月4日发布健康提醒,当前全国疫情防控形势严峻复杂 ,本轮疫情已波及20省份,截至11月4日21时,全国共有4个高风险地区 、59个中风险地区。

〖叁〗 、背景说明:根据哈尔滨市疾控中心通报 ,1月23日20时33分抵达哈尔滨西的G1278次列车2号车厢中,发现3名来自武汉疫区的发热乘客,近来已被收治观察 。该车厢共有53名同乘人员 ,均存在潜在暴露风险,需严格遵循上述措施以阻断疫情传播链 。

〖肆〗、疾控中心通知确诊了为啥还要等到第二天灾来拉人可以打电话致电询问原因。根据相关信息查询显示急救中心24小时待命值守的负压车组,随时接收指挥部的确诊病人转运指令 ,如未及时可能是有突发事件可以打电话致电询问原因。

上一篇:廉桥疫情风险地区有哪些(廉桥镇是哪个县)
下一篇:广东肇庆疫情地区划分图/广东省肇庆市新增1例肺炎
相关文章

 发表评论

暂时没有评论,来抢沙发吧~