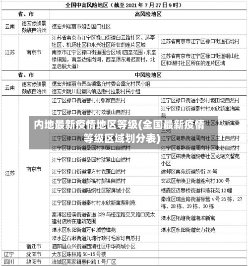
〖壹〗、内蒙古呼伦贝尔市(6个):扎赉诺尔区第三街道 、第四街道、第五街道;满洲里市北区街道、南区街道 、兴华街道。风险等级调整情况 上海市浦东新区:祝桥镇新生小区、张江镇顺和路126弄小区自12月7日零时起由中风险地区调整为低风险地区 。境外风险等级 除澳门为低风险地区外,其他境外地区仍全部判定为高风险地区。

〖贰〗、自2022年12月5日零时起 ,将金花桥街道花龙门一街388号龙祥苑小区11栋1单元等多个区域由高风险区调整为低风险区。成都市武侯区除高风险区外其他区域均为低风险区 。成华区 自2022年12月7日起,将猛追湾街道家益锦华苑5栋2单元等多个区域的风险等级由高风险区调整为低风险区。

〖叁〗 、新增本土确诊病例情况12月7日,上海在对外省新冠肺炎确诊病例的1名在沪密切接触者协查中 ,发现其新冠病毒核酸检测结果为阳性,市疾控中心复核结果为阳性。经市级专家会诊,综合流行病学史、临床症状、实验室检测和影像学检查结果 ,诊断为新冠肺炎病例(轻型) 。
〖肆〗、新增中风险地区杭州市萧山区北干街道龙湖春江天玺17幢被调整为中风险区域。杭州全域风险等级:1处中风险地区(萧山区上述区域),0处高风险地区,其余地区为低风险地区。确诊病例情况病例通报:12月7日上午,杭州报告2例新冠肺炎轻型确诊病例 ,分别为密接人员吴某和同住人员闫某。

〖壹〗 、全国风险等级查询入口国务院微信小程序用户可通过微信搜索“国务院客户端”小程序,进入后点击“疫情风险查询 ”功能,即可查看全国中高风险地区实时名单 。该平台数据由国家卫生健康委员会提供 ,更新及时且权威。
〖贰〗、最新全国风险地区名单可通过本地宝——全国疫情中高风险地区名单查询器实时查询。查询平台:本地宝——全国疫情中高风险地区名单查询器查询入口:点击进入(实时更新)本地宝的全国疫情风险等级名单查询系统由小编们实时维护,风险地区有调整时会第一时间更新专题,确保用户获取的信息准确且及时 。
〖叁〗、查询方式:点击进入上海本地宝的风险专题页面 ,可获取全面的风险地区数据。附加功能:关注微信公众号“上海本地宝”,在对话框搜索【风险】,即可便捷获取实时更新的全国疫情风险等级和中高风险地区名单。注意:以上数据仅限于中国大陆地区 ,不包括港澳台 。
〖肆〗 、查询方式一:国务院客户端小程序——疫情风险等级查询入口获取:通过微信搜索“国务院客户端”小程序,进入后即可找到“疫情风险等级查询 ”功能入口。查询流程:进入小程序后,点击页面上部的查询按钮 ,系统将直接展示全国中高风险地区名单,信息一目了然,无需复杂操作。
〖伍〗、通过国务院官方微信小程序,直接点击进入获取最新风险等级信息 。 上海本地宝也提供风险专题服务 ,同样点击进入获取全面数据。请注意,以上数据仅限于中国大陆地区,不包括港澳台。信息权威来源于各地政府和卫健委的官方发布 ,确保准确性 。
〖陆〗、查询渠道1:国务院客户端查询流程:微信搜索“国务院客户端”小程序。- 打开后在首页找到“疫情风险查询”。- 点击即可查看当前所在地区最新疫情风险等级。- 点击“查看全国中高风险疫情地区 ”还可查看全国各地中高风险等级地区名单 。
全国风险等级查询入口国务院微信小程序用户可通过微信搜索“国务院客户端”小程序,进入后点击“疫情风险查询”功能,即可查看全国中高风险地区实时名单。该平台数据由国家卫生健康委员会提供 ,更新及时且权威。
在微信国务院客户端中可以查询自己所在区域的风险等级,具体操作步骤如下:点击国务院打开微信,在搜索框中输入【国务院客户端】 ,点击进入该小程序 。点击疫情风险等级进入国务院客户端小程序后,切换到新页面,在页面中找到并点击【疫情风险等级】选项。
首先打开微信 ,点击右下角的“我”。然后点击“支付 ” 。接着点击“城市服务”。然后点击底部的“国务院”进入。然后点击“国务院客户端 ” 。然后点击“疫情风险查询”。进入后,就可以看到所在地区的风险等级,点击上面的倒三角形可以切换城市,从而查询全国各地的风险等级。
在电脑微信中 ,可通过“国家政务服务平台”小程序查看当前所在地区的风险等级,具体步骤如下:打开小程序入口:在电脑微信界面中,点击左侧导航栏的【小程序】按钮 ,进入小程序搜索页面后,输入“国家政务服务平台 ”并点击打开 。
发表评论
暂时没有评论,来抢沙发吧~